○徳島県税条例施行規則
昭和二十五年十月十三日
徳島県規則第七十六号
徳島県税条例施行規則を次のように定める。
徳島県税条例施行規則
(徴税吏員の権限の委任)
第一条 知事は、次に掲げる徴税吏員の権限を企画総務部税務課に勤務する職員、徳島県東部県税局に勤務する職員(徳島県東部県税局の長(以下「東部県税局長」という。)が指定する職員を除く。)及び徳島県総合県民局に勤務する職員(県税事務に従事する職員に限る。)に委任する。
一 県税の賦課徴収に関する調査のために、質問、検査、提示若しくは提出の要求又は留置きを行うこと。
二 滞納処分を行うこと。
(昭四二規則二三・追加、昭五四規則五八・昭五二規則一四・昭五五規則二九・平一三規則三八・平一七規則五三・平一九規則一九・平二〇規則三〇・平二四規則三四・平二五規則九・令六規則三九・一部改正)
(知事の権限の委任に係る規則で定める事項)
第一条の二 徳島県税条例(昭和二十五年徳島県条例第三十一号。以下「条例」という。)第四条第二項第一号の規則で定める事項は、法人の県民税及び法人の事業税に係る徴収金(延滞金及び滞納処分費を除く。)の額が確定した後の法人の県民税及び法人の事業税に係る徴収金の徴収及び滞納処分、当該徴収金に係る地方税法(昭和二十五年法律第二百二十六号。以下「法」という。)第一章第八節に規定する納税の猶予(以下「納税の猶予」という。)並びに当該延滞金の減免に関する事務とする。
2 条例第四条第二項第三号の規則で定める事項は、不動産取得税に係る家屋評価に関する事務とする。
3 条例第四条第二項第四号の規則で定める事項は、普通徴収の方法によつて徴収する自動車税の種別割に係る滞納者(県内に住所を有するものに限る。)に対する滞納処分、納税の猶予及び延滞金の減免に関する事務(現年度課税分にあつては、当該年度の十月一日以後に行う事務に限る。)とする。
(令六規則六八・全改)
(昭三四規則八三・全改、昭四二規則二三・旧第一条繰下、平八規則一五・旧第一条の二繰下、平二五規則九・一部改正)
〔参照〕 県税事務取扱規程四条
一 納税通知書 様式第一号の三
二 税額等の変更通知書 様式第一号の四
三 納付書(納入書・払込書) 様式第一号の五
四 督促状 様式第一号の六
五 納期限変更告知書 様式第一号の七
六 第二次納税義務者に対する納付(納入)通知書 様式第一号の八
七 第二次納税義務者に対する納付(納入)催告書 様式第一号の九
(昭三四規則八三・全改、昭三六規則二七・昭三八規則八二・一部改正、昭四二規則二三・旧第一条の二繰下、昭四四規則一・昭四四規則五三・一部改正、平八規則一五・旧第一条の二の二繰下)
(相続人代表者届出書等)
第一条の三 地方税法施行令(昭和二十五年政令第二百四十五号。以下「令」という。)第二条第二項の規定による文書の様式は、様式第一号の九の二による。
2 令第二条第五項の規定による文書の様式は、様式第一号の九の三による。
(昭三四規則八三・全改)
(県たばこ税(軽油引取税)徴収通知書)
第一条の四 令第六条の三第一項の規定による文書の様式は、様式第一号の九の四による。
2 令第六条の三第二項の規定による文書の様式は、様式第一号の九の五による。
(昭三四規則八三・全改、昭六〇規則六・平元規則五・一部改正)
(徴収通知書等)
第一条の五 令第六条の六第一項の規定による文書の様式は、様式第一号の九の六による。
2 令第六条の六第二項の規定による交付要求書の様式は、様式第一号の九の七による。
(昭三四規則八三・全改)
第一条の六 削除
(昭五九規則三〇)
(譲渡担保権者に対する納額告知書等)
第一条の七 法第十四条の十八第二項の規定による告知書の様式は、様式第一号の九の九による。
2 令第六条の七第二項の規定による文書の様式は、様式第一号の九の十による。
(昭三四規則八三・全改、平八規則一五・令六規則二四・一部改正)
(徴収猶予申請書等)
第一条の七の二 法第十五条第一項又は第二項の規定による徴収猶予の申請をする者は、様式第一号の九の十一の徴収猶予申請書を徳島県東部県税局又は徳島県総合県民局(以下「県税局等」という。)の長に提出しなければならない。
2 法第十五条第四項の規定による徴収の猶予期間の延長の申請をする者は、様式第一号の九の十二の徴収猶予期間延長申請書を県税局等の長に提出しなければならない。
(昭三四規則八三・追加、昭四二規則二三・昭五二規則一四・平一七規則五三・平二〇規則三〇・平二八規則四六・一部改正)
(徴収猶予(期間延長)申請書及び添付書類に関する補正通知書)
第一条の七の三 法第十五条の二第七項の規定による通知は、様式第一号の九の十三の徴収猶予(期間延長)申請書及び添付書類に関する補正通知書によつて行うものとする。
(平二八規則四六・追加)
(徴収猶予(期間延長)承認通知書等)
第一条の七の四 法第十五条の二の二第一項(これを準用する場合(法第十五条の五の二第三項及び第十五条の六の二第三項において準用する場合を除く。)を含む。)の規定による通知は、様式第一号の九の十四の徴収猶予(期間延長)承認通知書によつて行うものとする。
2 法第十五条の二の二第二項(これを準用する場合(法第十五条の六の二第三項において準用する場合を除く。)を含む。)の規定による通知は、様式第一号の九の十五の徴収猶予(期間延長)不承認通知書によつて行うものとする。
(昭三四規則八三・追加、昭四一規則二四・平二五規則三四・一部改正、平二八規則四六・旧第一条の七の三繰下・一部改正)
(差押解除申請書)
第一条の七の五 法第十五条の二の三第二項の規定による差押えの解除の申請をする者は、様式第一号の九の十六の差押解除申請書を県税局等の長に提出しなければならない。
(昭三四規則八三・追加、昭四二規則二三・昭五二規則一四・平一七規則五三・平二〇規則三〇・一部改正、平二八規則四六・旧第一条の七の四繰下・一部改正)
(徴収猶予取消通知書)
第一条の七の六 法第十五条の三第三項(これを準用する場合(法第十五条の五の三第二項及び第十五条の六の三第二項において準用する場合を除く。)を含む。)の規定による通知は、様式第一号の九の十七の徴収猶予取消通知書によつて行うものとする。
(昭三四規則八三・追加、昭四一規則二四・昭五九規則三〇・平二八規則四六・一部改正)
(職権による換価の猶予通知書)
第一条の七の七 法第十五条の五の二第三項において準用する法第十五条の二の二第一項の規定による通知は、様式第一号の九の十八の職権による換価の猶予通知書によつて行うものとする。
(昭三四規則八三・追加、平二八規則四六・一部改正)
(換価の猶予取消通知書)
第一条の七の八 法第十五条の五の三第二項において準用する法第十五条の三第三項の規定による通知及び法第十五条の六の三第二項において準用する法第十五条の三第三項の規定による通知は、様式第一号の九の十九の換価の猶予取消通知書によつて行うものとする。
(昭三四規則八三・追加、昭五九規則三〇・平二八規則四六・一部改正)
(換価の猶予申請書等)
第一条の七の九 法第十五条の六第一項の規定による換価の猶予の申請をする者は、様式第一号の九の二十の換価の猶予申請書を県税局等の長に提出しなければならない。
2 法第十五条の六第三項において準用する法第十五条第四項の規定による換価の猶予期間の延長の申請をする者は、様式第一号の九の二十一の換価の猶予期間延長申請書を県税局等の長に提出しなければならない。
(平二八規則四六・追加)
(換価の猶予(期間延長)申請書及び添付書類に関する補正通知書)
第一条の七の十 法第十五条の六の二第三項において準用する法第十五条の二第七項の規定による通知は、様式第一号の九の二十二の換価の猶予(期間延長)申請書及び添付書類に関する補正通知書によつて行うものとする。
(平二八規則四六・追加)
(換価の猶予(期間延長)承認通知書等)
第一条の七の十一 法第十五条の六の二第三項において準用する法第十五条の二の二第一項の規定による通知は、様式第一号の九の二十三の換価の猶予(期間延長)承認通知書によつて行うものとする。
2 法第十五条の六の二第三項において読み替えて準用する法第十五条の二の二第二項の規定による通知は、様式第一号の九の二十四の換価の猶予(期間延長)不承認通知書によつて行うものとする。
(平二八規則四六・追加)
(滞納処分の停止通知書)
第一条の七の十二 法第十五条の七第二項の規定による通知は、様式第一号の九の二十五の滞納処分の停止通知書によつて行うものとする。
(昭三四規則八三・追加、平二八規則四六・旧第一条の七の九繰下・一部改正)
(滞納処分の停止取消通知書)
第一条の七の十三 法第十五条の八第二項の規定による通知は、様式第一号の九の二十六の滞納処分の停止取消通知書によつて行うものとする。
(昭三四規則八三・追加、平二八規則四六・旧第一条の七の十繰下・一部改正)
(担保提供請求書等)
第一条の七の十四 法第十六条第一項の規定により担保を徴する場合には、県税局等の長は、様式第一号の九の二十七の担保提供請求書によつて担保の提供を請求するものとする。
2 前項の請求を受けた者が担保を提供する場合には、様式第一号の九の二十八の担保提供書を県税局等の長に提出しなければならない。この場合において、提供する担保が令第六条の十第一項、第三項又は第四項に規定するものであるときは、当該担保提供書にこれらの規定に掲げる書類を添付しなければならない。
3 令第六条の十第四項の規定による保証人の保証を証する文書の様式は、様式第一号の九の二十九による。
(昭三四規則八三・追加、昭四二規則二三・昭五二規則一四・平一七規則五三・平二〇規則三〇・平二〇規則五一・一部改正、平二八規則四六・旧第一条の七の十一繰下・一部改正)
(増担保等請求書)
第一条の七の十五 法第十六条第三項の規定により増担保の提供、保証人の変更その他担保を確保するため必要な行為を求める場合には、県税局等の長は、様式第一号の九の三十の増担保等請求書によつて行うものとする。
(昭三四規則八三・追加、昭四二規則二三・昭五二規則一四・平一七規則五三・平二〇規則三〇・一部改正、平二八規則四六・旧第一条の七の十二繰下・一部改正)
(納付又は納入の委託のできる有価証券)
第一条の七の十六 法第十六条の二第一項に規定する知事が定める有価証券は、次に掲げるものとする。
一 再委託をする銀行が加入している手形交換所に加入している銀行(手形交換所に準ずる制度を利用している再委託銀行と交換決済をし得る銀行を含む。)を支払人とし、再委託銀行の名称(店舗名を含む。)を記載した特定線引の小切手で次のいずれかに該当するもの
イ 振出人が納付又は納入の委託をする者であるときは、納付又は納入の委託を受ける徴税吏員の所属する県税局等の長を受取人とする記名式のもの
ロ 振出人が納付又は納入の委託をする者以外の者であるときは、納付又は納入の委託をする者が県税局等の長に取立てのための裏書をしたもの
二 支払場所を所在地の銀行とする約束手形又は為替手形で次のいずれかに該当するもの
イ 約束手形にあつては振出人、為替手形(自己あてのものに限る。)にあつては支払人が納付又は納入の委託をする者であるときは、県税局等の長を受取人とし、かつ、指図禁止の文言の記載のあるもの
ロ 約束手形にあつては振出人、為替手形(引受けのあるものに限る。)にあつては支払人が納付又は納入の委託をする者以外の者であるときは、県税局等の長の取立てのための裏書をしたもの
三 支払人又は支払場所を所在地の銀行以外の銀行でする前二号に掲げる小切手、約束手形又は為替手形で、再委託銀行を通じて取り立てることができるもの
(昭三〇規則四六・追加、昭三一規則一五・一部改正、昭三四規則八三・旧第一条の八の二繰上、昭四二規則二三・昭五二規則一四・昭五九規則三〇・平一七規則五三・平二〇規則三〇・一部改正、平二八規則四六・旧第一条の七の十三繰下)
(保全担保提供命令書)
第一条の七の十七 令第六条の十一第一項の規定による文書の様式は、様式第一号の九の三十一による。
(昭三四規則八三・追加、平二八規則四六・旧第一条の七の十四繰下・一部改正)
(保全担保に係る抵当権設定通知書)
第一条の七の十八 法第十六条の三第四項の規定による文書の様式は、様式第一号の九の三十二による。
(昭三四規則八三・追加、平二八規則四六・旧第一条の七の十五繰下・一部改正)
(保全差押金額通知書等)
第一条の七の十九 法第十六条の四第二項の規定による文書の様式は、様式第一号の九の三十三による。
2 法第十六条の四第三項の規定により保全差押えをしないことを求める者は、様式第一号の九の三十四の保全差押えをしないことを求める申請書を県税局等の長に提出しなければならない。
(昭三四規則八三・追加、昭四二規則二三・昭五二規則一四・平一七規則五三・平二〇規則三〇・一部改正、平二八規則四六・旧第一条の七の十六繰下・一部改正)
(過誤納金等還付充当通知書等)
第一条の七の二十 法第十七条の規定(特別法人事業税及び特別法人事業譲与税に関する法律(平成三十一年法律第四号。以下「特別法人事業税法」という。)第十一条第二項又は地方税法等の一部を改正する等の法律(平成二十八年法律第十三号)附則第三十一条第二項の規定によりなおその効力を有するものとされた同法第九条の規定による廃止前の地方法人特別税等に関する暫定措置法(平成二十年法律第二十五号。以下「暫定措置法」という。)第十三条第二項の規定により法人の事業税に係る地方団体の徴収金に係る過誤納金(同項の規定による場合には、法人の事業税に係る過誤納金)の還付の例によることとされている場合を含む。)により過誤納に係る徴収金を還付する場合には、県税局等の長は、あらかじめ様式第一号の九の三十五の過誤納金等還付充当通知書により納税者又は特別徴収義務者若しくは第二次納税義務者に通知するものとする。この場合において、税額を減額した旨を当該過誤納金等還付充当通知書により併せて通知するときは、税額等の変更通知書による通知はしないものとする。
2 過誤納に係る徴収金の還付を受けようとする者は、様式第一号の九の三十六の過誤納金等還付請求書を県税局等の長に提出しなければならない。
3 法第十七条の二第五項及び特別法人事業税法第十四条第五項又は暫定措置法第十六条第五項の規定により通知する場合の通知書の様式は、第一項に規定する過誤納金等還付充当通知書による。
〔参照〕 県税事務取扱規程四六条
(昭三四規則八三・追加、昭四〇規則一一・昭四二規則二三・昭四七規則二五・昭五二規則一四・昭五九規則三〇・平三規則一七・平一七規則五三・平二〇規則三〇・平二〇規則五一・一部改正、平二八規則四六・旧第一条の七の十七繰下・一部改正、令元規則一五・令三規則五八・一部改正)
(納税管理人の申告等)
第一条の七の二十一 条例第十五条第一項の規定により申告をしようとする納税義務者又は特別徴収義務者は様式第一号の九の三十七の納税管理人申告書を、同項の規定により申請をしようとする納税義務者又は特別徴収義務者は様式第一号の九の三十八の納税管理人申請書を県税局等の長に提出しなければならない。
2 条例第十五条第二項の認定を受けようとする納税義務者又は特別徴収義務者は、様式第一号の九の三十九の納税管理人選定免除認定申請書を県税局等の長に提出しなければならない。
3 条例第十五条第四項の規定により届出をしようとする納税義務者又は特別徴収義務者は、様式第一号の九の四十の納税管理人異動届出書を県税局等の長に提出しなければならない。
(平一〇規則四二・全改、平一七規則五三・平二〇規則三〇・一部改正、平二八規則四六・旧第一条の七の十八繰下・一部改正)
(申告等の期限延長申請書等)
第一条の七の二十二 条例第十七条第二項の規定による申請書の様式は、様式第一号の九の四十一による。
2 県税局等の長は、条例第十七条第一項の規定により申告等の期限の延長の許可をした場合には、様式第一号の九の四十二の申告等の期限延長許可書を交付する。
(昭三四規則八三・追加、昭三八規則八二・昭四二規則二三・昭五二規則一四・平一七規則五三・平二〇規則三〇・一部改正、平二八規則四六・旧第一条の七の十九繰下・一部改正)
(納税証明書交付申請書等)
第一条の八 法第二十条の十の証明書の交付を受けようとする者は、この規則に特別の定めがある場合を除き、様式第一号の九の四十三の納税証明書交付申請書を県税局等の長に提出しなければならない。
2 前項の証明書の様式は、様式第一号の九の四十四による。
(昭三四規則八三・追加、昭四二規則二三・一部改正、昭四四規則五三・旧第一条の七の二十繰下、昭五二規則一四・平一二規則一六・平一七規則五三・平二〇規則三〇・平二八規則四六・一部改正)
第一条の九 削除
(平元規則五)
(県民税の賦課状況報告書の様式)
第一条の十 条例第二十条の十第一項又は第二項の規定による報告書の様式は、様式第一号の十二による。
(昭二九規則三六・追加、昭三七規則二一・一部改正)
第一条の十一 削除
(昭三七規則二一)
(県民税の滞納状況報告書の様式)
第一条の十二 条例第二十条の十第三項の規定による報告書の様式は、様式第一号の十四による。
(昭二九規則三六・追加)
(県民税の徴収状況報告書の様式)
第一条の十三 市町村長は、県民税に係る毎月分の徴収状況を翌月の十五日までに様式第一号の十五による県民税の徴収状況報告書によつて県税局等の長に報告しなければならない。
(昭二九規則三六・追加、昭四二規則二三・平一七規則五三・平二〇規則三〇・令三規則五八・一部改正)
(昭四四規則一・一部改正)
(県民税の徴収取扱費計算書の様式)
第一条の十五 条例第二十条の十二第一項の規定による計算書の様式は、様式第一号の十七による。
(昭二九規則三六・追加、昭三七規則二一・平一九規則一八・一部改正)
(利子等に係る県民税の更正決定等通知書の様式)
第一条の十六 法第七十一条の十一の規定により更正し、若しくは決定した課税標準額若しくは税額又は法第七十一条の十四の規定により決定した過少申告加算金額若しくは不申告加算金額若しくは法第七十一条の十五の規定により決定した重加算金額を特別徴収義務者に通知する場合の通知書の様式は、様式第十九号の二の五の十二を準用する。
(昭六三規則六・全改、平一二規則一六・平二二規則三〇・令三規則五八・一部改正)
第一条の十七から第一条の十九まで 削除
(令三規則五八)
(更正の請求に係る通知書の様式)
第一条の十九の二 法第二十条の九の三第四項の規定により、更正の請求に係る課税標準等又は税額等につき更正をすべき理由がない旨をその請求をした者に通知する場合の通知書の様式は、様式第一号の二十による。
(昭四四規則三七・全改、平二三規則五九・令三規則五八・一部改正)
(法人の事業税及び特別法人事業税又は地方法人特別税の申告書の提出期限の延長の承認(不承認)通知書等の様式)
第一条の十九の三 令第二十四条の三第一項(令第二十四条の四の二及び第二十四条の五において準用する場合を含む。)又は第二十四条の四第二項(令第二十四条の四の三第一項において準用する場合を含む。)の規定(特別法人事業税法第八条又は暫定措置法第十条の規定により法人の事業税の賦課徴収の例によることとされている場合を含む。)による申請書の提出があつた場合における当該申請書を提出した法人に対する承認又は不承認の通知書の様式は、様式第一号の二十の二による。
2 令第二十四条の四第四項(令第二十四条の四の三第一項において準用する場合を含む。)の規定(特別法人事業税法第八条又は暫定措置法第十条の規定により法人の事業税の賦課徴収の例によることとされている場合を含む。)により法第七十二条の二十五第三項若しくは第五項の提出期限の延長の処分の取消し又は同条第三項各号若しくは第五項各号の指定の取消し若しくはこれらの指定に係る月数の変更の処分をする場合におけるその処分に係る法人に対する通知書の様式は、様式第一号の二十の二の二による。
(昭五一規則八・追加、平一五規則三四・平二〇規則五一・平二九規則三六・令元規則一五・一部改正)
(法人の県民税並びに法人の事業税及び特別法人事業税又は地方法人特別税の更正決定等通知書の様式)
第一条の二十 法第五十五条第一項から第三項まで若しくは法第七十二条の三十九、第七十二条の四十一第一項から第三項まで若しくは第七十二条の四十一の二第一項から第三項までの規定(特別法人事業税法第八条又は暫定措置法第十条の規定により法人の事業税の賦課徴収の例によることとされている場合を含む。)により更正し、若しくは決定した課税標準額若しくは税額又は法第七十二条の四十六第一項若しくは第二項の規定(特別法人事業税法第八条又は暫定措置法第十条の規定により法人の事業税の賦課徴収の例によることとされている場合を含む。)により決定した過少申告加算金額若しくは不申告加算金額若しくは法第七十二条の四十七第一項若しくは第二項の規定(特別法人事業税法第八条又は暫定措置法第十条の規定により法人の事業税の賦課徴収の例によることとされている場合を含む。)により決定した重加算金額を納税者に通知する場合の通知書の様式は、様式第一号の二十の二の三による。
(昭三八規則八二・全改、昭四三規則三三・昭四四規則五三・昭五一規則八・平一九規則一九・平二〇規則三七・平二〇規則五一・平二八規則七二・令元規則一五・令三規則五八・一部改正)
(不動産の取得に係る申告書等の様式)
第一条の二十一 条例第二十条の二十四第一項の規定による申告書、条例第二十条の二十七第一項若しくは第二項の規定による申告書(家屋に係るものに限る。)又は同条第三項の規定による申告書の様式は様式第一号の二十の五に、同条第一項若しくは第二項の規定による申告書(土地に係るものに限る。)又は条例第二十条の二十九の二第一項の規定による申告書の様式は様式第一号の二十の五の二による。
(令五規則一・全改)
(専有部分の床面積の補正方法の申出書の様式)
第一条の二十一の二 条例第二十条の二十七第三項の規定による申出書の様式は、様式第一号の二十の六による。
(昭三八規則六六・追加、昭四三規則三三・一部改正、平二五規則九・旧第一条の二十一の四繰下、平二六規則四三・旧第一条の二十一の五繰上、令三規則五八・旧第一条の二十一の四繰上)
(不動産の価格決定通知書の様式)
第一条の二十二 法第七十三条の二十一第三項の規定により県税局等の長が市町村長に対して不動産の価格その他必要な事項を通知する場合の不動産の価格決定通知書の様式は様式第一号の二十一による。
(昭二九規則三六・追加、昭四二規則二三・平一七規則五三・平二〇規則三〇・一部改正)
(県たばこ税の納期限の延長申請書等の様式)
第二条 法第七十四条の十一第一項の規定による納期限の延長についての申請書の様式は、様式第二号による。
(昭六〇規則六・全改、平元規則五・一部改正)
(県たばこ税の更正決定等通知書の様式)
第二条の二 法第七十四条の二十の規定により更正し、若しくは決定した課税標準数量、税額若しくは還付金の額又は法第七十四条の二十三の規定により決定した過少申告加算金額若しくは不申告加算金額若しくは法第七十四条の二十四の規定により決定した重加算金額を納税者に通知する場合の様式は、様式第十九号の二の五の十二を準用する。
(昭六〇規則六・追加、平元規則五・平一二規則一六・平二二規則三〇・令三規則五八・一部改正)
第三条 削除
(平元規則五)
(ゴルフ場利用税の等級の決定基準等)
第四条 条例第二十二条第一項に規定するゴルフ場の等級は、次の表の上欄に掲げる等級ごとに、それぞれ同表の下欄に掲げる基準による。
等級 | 基準 |
特一級 | ホール数が十八以上で、かつ、利用料金が九、一〇〇円以上のもの |
一級 | ホール数が十八以上で、かつ、利用料金が六、六〇〇円以上九、一〇〇円未満のもの |
二級 | ホール数が十八以上で、かつ、利用料金が四、六〇〇円以上六、六〇〇円未満のもの |
三級 | ホール数が十八以上で、かつ、利用料金が三、三〇〇円以上四、六〇〇円未満のもの |
四級 | ホール数が十八以上で、かつ、利用料金が三、三〇〇円未満のもの又はホール数が九以上十八未満で、かつ、利用料金が三、八〇〇円以上のもの |
五級 | ホール数が九以上十八未満で、かつ、利用料金が三、八〇〇円未満のもの |
2 前項の「利用料金」とは、いずれの名義でするかを問わず、非会員の平日におけるゴルフ場の利用について、その対価又は負担として支払うべきすべての料金をいう。
(平元規則五・全改、平一七規則五三・平二〇規則三〇・一部改正)
(ゴルフ場利用税の軽減税率適用ゴルフ場の認定等)
第四条の二 条例第二十二条の二第一項の認定(以下この条において「認定」という。)を受けようとするゴルフ場の経営者等は、様式第四号の二のゴルフ場利用税の軽減税率適用ゴルフ場認定申請書を県税局等の長に提出しなければならない。
3 県税局等の長は、認定を受けたゴルフ場が条例第二十二条の二第一項に規定する要件を欠くに至つたと認められるときは、当該認定を取り消さなければならない。
4 認定を受けたゴルフ場の経営者等は、その認定の取消しを受けようとするときは、様式第四号の四のゴルフ場利用税の軽減税率適用ゴルフ場認定取消申請書を県税局等の長に提出しなければならない。
6 条例第二十二条の二第三項に規定する利用の申込みは、様式第四号の六の軽減税率による利用申込書を提出してしなければならない。
(昭五四規則一四・追加、平元規則五・平八規則一五・平一七規則五三・平二〇規則三〇・一部改正)
(ゴルフ場利用税の軽減税率適用競技会の認定等)
第四条の三 条例第二十二条の二第二項に規定する国民スポーツ大会の予選会及び競技会(以下この条において「国民スポーツ大会の予選会等」という。)を主催するものが同項の認定(以下この条において「認定」という。)を受けようとするときは、様式第四号の七のゴルフ場利用税の軽減税率適用競技会認定申請書を県税局等の長に提出しなければならない。
3 県税局等の長は、認定を受けた国民スポーツ大会の予選会等が条例第二十二条の二第二項に規定する要件を欠くに至つたと認められるときは、当該認定を取り消さなければならない。
4 県税局等の長は、前項の規定により認定を取り消したときは、その理由を示してその旨を当該国民スポーツ大会の予選会等を主催するものに通知するとともに、当該国民スポーツ大会の予選会等が開催されるゴルフ場の経営者等にその旨を通知しなければならない。
(平八規則一五・追加、平一五規則三四・平一七規則五三・平二〇規則三〇・令二規則七五・令五規則五・一部改正)
(ゴルフ場利用税納入申告書の様式)
第五条 条例第二十六条第一項に規定する納入申告書の記載事項及び様式は、様式第五号による。
(昭二九規則四二・全改、平元規則五・一部改正)
(ゴルフ場利用税に係る特別徴収義務者の指定書の様式)
第六条 条例第二十三条第二項の規定により県税局等の長がゴルフ場利用税の特別徴収義務者を指定する場合の指定書の様式は、様式第五号の二による。
(昭二九規則四二・全改、昭四二規則二三・平元規則五・平一七規則五三・平二〇規則三〇・一部改正)
(ゴルフ場利用税特別徴収義務者登録申請書の様式)
第七条 条例第二十七条第一項に規定する申請書の様式は、様式第六号による。
(昭二九規則四二・全改、昭四一規則二四・平元規則五・一部改正)
第八条及び第九条 削除
(平元規則五)
(ゴルフ場利用税の更正決定等通知書の様式)
第十条 法第八十七条の規定により更正し、若しくは決定した課税標準の総数若しくは税額又は法第九十条の規定により決定した過少申告加算金額若しくは不申告加算金額若しくは法第九十一条の規定により決定した重加算金額を特別徴収義務者に通知する場合の様式は、様式第十九号の二の五の十二を準用する。
(昭五二規則一四・全改、平元規則五・平一二規則一六・平二二規則三〇・令三規則五八・一部改正)
第十一条から第十四条の三まで 削除
(令三規則五八)
(ゴルフ場利用税の帳簿の様式)
第十四条の四 条例第二十八条第一項に規定する帳簿の様式は、様式第十二号による。
(昭二九規則四二・追加、昭四八規則六〇・平元規則五・令元規則一五・一部改正)
(ゴルフ場利用税帳簿の電磁的記録による保存等)
第十四条の四の二 条例第二十八条第四項の規定により同条第一項の帳簿(以下「ゴルフ場利用税帳簿」という。)に係る電磁的記録(同条第四項に規定する電磁的記録をいう。以下同じ。)の備付け及び保存をもつて当該ゴルフ場利用税帳簿の備付け及び保存に代えようとするゴルフ場利用税の特別徴収義務者は、地方税法施行規則(昭和二十九年総理府令第二十三号。以下「府令」という。)第二十五条第一項の規定の例により、当該電磁的記録の備付け及び保存をしなければならない。
2 条例第二十八条第五項の規定により同条第三項の書類(以下「ゴルフ場利用税書類」という。)に係る電磁的記録の保存をもつて当該ゴルフ場利用税書類の保存に代えようとするゴルフ場利用税の特別徴収義務者は、府令第二十五条第三項において読み替えて準用する同条第一項及び同条第五項から第八項までの規定の例により、当該電磁的記録の保存をしなければならない。
(令三規則五八・全改)
(ゴルフ場利用税帳簿の電子計算機出力マイクロフィルムによる保存等)
第十四条の五 条例第二十八条第四項の規定によりゴルフ場利用税帳簿に係る電磁的記録の備付け及び電子計算機出力マイクロフィルム(同項に規定する電子計算機出力マイクロフィルムをいう。以下同じ。)による保存をもつて当該ゴルフ場利用税帳簿の備付け及び保存に代えようとするゴルフ場利用税の特別徴収義務者は、府令第二十六条第一項の規定の例により、当該電磁的記録の備付け及び当該電子計算機出力マイクロフィルムによる保存をしなければならない。
2 条例第二十八条第五項の規定によりゴルフ場利用税書類に係る電子計算機出力マイクロフィルムによる保存をもつて当該ゴルフ場利用税書類の保存に代えようとするゴルフ場利用税の特別徴収義務者は、府令第二十六条第二項において読み替えて準用する同条第一項の規定の例により、当該電子計算機出力マイクロフィルムによる保存をしなければならない。
(令三規則五八・全改)
第十五条から第二十三条の十の十一まで 削除
(令元規則一五)
(軽油引取税の課税免除の承認)
第二十三条の十の十二 法第百四十四条の五の規定による県税局等の長の承認を受けようとする場合には、課税免除申請書を県税局等の長に提出して承認書の交付を受けなければならない。
2 前項の課税免除申請書及び承認書の様式は、様式第十九号の二の五の四による。
(平二一規則三六・追加、平二八規則七二・旧第二十三条の十の十一繰下)
(特約業者の指定等の告示)
第二十三条の十の十三 知事は、法第百四十四条の九第一項の規定により特約業者の指定を行つた場合又は同条第二項の規定により関係道府県知事から特約業者の指定を行つた旨の通知があつた場合には、その旨を告示するものとする。同条第三項、第五項本文若しくは第六項後段の規定により特約業者の指定の取消しを行つた場合又は同条第九項の規定により関係道府県知事から特約業者の指定の取消しを行つた旨の通知があつた場合も、同様とする。
(平二一規則三六・追加、平二八規則七二・旧第二十三条の十の十二繰下)
(軽油引取税に係る特別徴収義務者の指定書)
第二十三条の十の十四 条例第四十二条第二項の規定によつて県税局等の長が軽油引取税の特別徴収義務者を指定する場合の軽油引取税の特別徴収義務者の指定書の様式は、様式第五号の二を準用する。
(平二一規則三六・追加、平二八規則七二・旧第二十三条の十の十三繰下)
(軽油引取税特別徴収義務者登録申請書等の様式)
第二十三条の十の十五 条例第四十三条第一項に規定する申請書の様式及び同条第二項の規定により登録の変更の申請をする場合の申請書の様式は、様式第十九号の二の五の五による。
(平二一規則三六・追加、平二八規則七二・旧第二十三条の十の十四繰下)
(軽油引取税特別徴収義務者登録消除申請書の様式)
第二十三条の十の十六 条例第四十三条第三項の規定により登録の消除の申請をする場合の申請書の様式は、様式第十九号の二の五の六による。
(平二一規則三六・追加、平二八規則七二・旧第二十三条の十の十五繰下)
(軽油引取税の保全担保提供命令書の様式)
第二十三条の十の十七 令第四十三条の十四第四項において準用する令第六条の十一第一項の規定による文書の様式は、様式第一号の九の三十一を準用する。
(平二一規則三六・追加、平二八規則七二・旧第二十三条の十の十六繰下、令三規則五八・一部改正)
(免税軽油使用者証を失つた場合の処置)
第二十三条の十の十八 法第百四十四条の二十一第二項(法附則第十二条の二の七第二項において準用する場合を含む。)の規定によつて免税軽油使用者証の交付を受けた者が当該免税軽油使用者証を失つた場合においては、遅滞なくその理由を明らかにした書類を添えて県税局等の長に届け出なければならない。
(平二一規則三六・追加、平二二規則三〇・一部改正、平二八規則七二・旧第二十三条の十の十七繰下)
(免税証を失つた場合の処置)
第二十三条の十の十九 令第四十三条の十五第七項(令附則第十条の二の二第八項において準用する場合を含む。)の規定によつて免税証の交付を受けた者が当該免税証を失つた場合においては、遅滞なくその理由を明らかにした書類を添えて県税局等の長に届け出なければならない。
(平二一規則三六・追加、平二七規則二八・一部改正、平二八規則七二・旧第二十三条の十の十八繰下)
(免税軽油の引取り等に係る特例報告者)
第二十三条の十の二十 条例第四十六条第一項に規定する規則で定める者は、次に掲げる者とする。
一 免税証に記載された免税軽油の数量が、年間又は年間推計で一万二千リットル未満の者
二 国及び地方公共団体
(平二一規則三六・追加、平二八規則七二・旧第二十三条の十の十九繰下)
(軽油引取税の徴収猶予申請書の様式)
第二十三条の十の二十一 軽油引取税の特別徴収義務者が法第百四十四条の二十九第一項の規定により徴収猶予を申請する場合の申請書の様式は、様式第十九号の二の五の七による。
(平二一規則三六・追加、平二八規則七二・旧第二十三条の十の二十繰下)
(軽油引取税納入義務の免除許可(不許可)通知書の様式)
第二十三条の十の二十二 法第百四十四条の三十第三項の規定に基づく同条第一項の措置について特別徴収義務者に通知する場合の通知書の様式は、当該納入義務の免除を許可する場合にあつては様式第十九号の二の五の八に、許可しない場合にあつては様式第十九号の二の五の九による。
(平二一規則三六・追加、平二八規則七二・旧第二十三条の十の二十一繰下)
(法第百四十四条の三十一第四項又は第五項の県税局等の長の承認)
第二十三条の十の二十三 免税軽油使用者が法第百四十四条の三十一第四項又は第五項(法附則第十二条の二の七第二項において読み替えて準用する場合を含む。)の規定による県税局等の長の承認を受けようとする場合の承認申請書の様式は、様式第十九号の二の五の十による。
2 県税局等の長は、前項の承認を与えた場合には、様式第十九号の二の五の十一の承認書をその申請をした免税軽油使用者に交付する。
(平二一規則三六・追加、平二二規則三〇・一部改正、平二八規則七二・旧第二十三条の十の二十二繰下)
(軽油引取税の更正決定等通知書の様式)
第二十三条の十の二十四 法第百四十四条の四十四の規定により更正し、若しくは決定した課税標準量若しくは税額又は法第百四十四条の四十七の規定により決定した過少申告加算金額若しくは不申告加算金額若しくは法第百四十四条の四十八の規定により決定した重加算金額を特別徴収義務者又は納税者に通知する場合の様式は、様式第十九号の二の五の十二による。
(平二一規則三六・追加、平二八規則七二・旧第二十三条の十の二十三繰下、令三規則五八・一部改正)
(自動車税の証紙の様式)
第二十三条の十一 条例第五十条第二項の規定による環境性能割の証紙及び条例第五十三条の八第二項の規定による種別割の証紙(以下「自動車税の証紙」という。)の様式は、様式第十九号の二の五の十三による。
(令元規則一五・追加)
(自動車税証紙代金収納印の印影の形式)
第二十三条の十二 条例第五十一条の規定による環境性能割証紙代金収納印及び条例第五十三条の九の規定による種別割証紙代金収納印の印影の形式は、様式第十九号の二の五の十四による。
(令元規則一五・追加)
(納付させる額の決定等)
第二十三条の十三 東部県税局長は、条例第四十九条第一項若しくは第二項、第五十三条の七又は第五十三条の七の二の規定により自動車税に係る申告書又は修正申告書を受理したときは、当該申告書又は修正申告書を審査し、納付させる額を決定するものとする。
2 東部県税局長は、前項の規定により納付させる額を決定したときは、自動車税の証紙を貼つた申告書又は修正申告書にあつては当該申告書又は修正申告書と自動車税の証紙の紋様とにかけて徳島県収入証紙条例施行規則(昭和三十九年徳島県規則第二十四号)様式第三号に規定する消印で判明にこれを消すものとする。
(令元規則一五・追加、令三規則五八・一部改正)
(自動車税の証紙の売りさばき人)
第二十三条の十四 自動車税の証紙の売りさばき人(以下「売りさばき人」という。)は、自動車税の証紙を売りさばく場所に標札を掲げ、常時自動車税の証紙を備え、需要者に不便を与えないように努めなければならない。
(令元規則一五・追加)
(売りさばき手数料)
第二十三条の十五 売りさばき人に対しては、売りさばき手数料として、自動車税の証紙の額面金額に知事が定める率を乗じて得た金額を交付する。
(令元規則一五・追加)
(自動車税の証紙の取扱い)
第二十三条の十六 売りさばき人は、次に定めるところにより自動車税の証紙の取扱いをしなければならない。
一 売りさばき人が自動車税の証紙を買い受けようとするときは、様式第十九号の二の五の十五の徳島県自動車税証紙買受申請書を知事に提出し、その代金を納付して、自動車税の証紙を受け取ること。
二 売りさばき人は、需要者に自動車税の証紙を売りさばくときは、その自動車税の証紙の代金を収納し、自動車税の証紙を交付すること。
(令元規則一五・追加)
(自動車税の証紙の返還等)
第二十三条の十七 知事は、条例第五十二条及び条例第五十三条の十において準用する徳島県収入証紙条例(昭和三十九年徳島県条例第二十一号)第七条ただし書の規定により自動車税の証紙の返還を受けた場合は、当該自動車税の証紙の額面金額に知事が定める率を乗じて得た金額を還付し、又はその額面金額と同額の証紙と交換する。
(令元規則一五・追加)
(収納計器取扱者)
第二十三条の十八 環境性能割に係る証紙代金収納計器及び種別割に係る証紙代金収納計器(以下「自動車税に係る証紙代金収納計器」という。)は、知事の指定する者(以下「収納計器取扱者」という。)において取り扱うものとする。
2 知事は、前項の規定により収納計器取扱者を指定したときは、直ちにその旨を告示するものとする。指定を取り消したときも、同様とする。
(令元規則一五・追加)
第二十三条の十九 収納計器取扱者は、自動車税に係る証紙代金収納計器による表示をする場所に標札を掲げ、常時自動車税に係る証紙代金収納計器を備え、需要者に不便を与えないように努めなければならない。
(令元規則一五・追加)
(取扱手数料)
第二十三条の二十 収納計器取扱者に対しては、取扱手数料として、自動車税に係る証紙代金収納計器により表示した金額(誤つてした表示に係る金額を除く。)に知事が定める率を乗じて得た金額を交付する。
(令元規則一五・追加)
(始動票札の交付等)
第二十三条の二十一 収納計器取扱者は、自動車税に係る証紙代金収納計器を使用する前に、様式第十九号の二の五の十六の自動車税証紙代金収納計器始動票札交付申請書を知事に提出し、その始動に必要な様式第十九号の二の五の十七の始動票札の交付を受けなければならない。この場合において、収納計器取扱者は、当該交付に係る始動票札に入力された金額に相当する代金を納付するものとする。
(令元規則一五・追加)
(表示の無効)
第二十三条の二十二 自動車税に係る証紙代金収納計器により表示された金額が判読できないときは、その表示は、無効とする。
(令元規則一五・追加)
(誤表示金額の還付)
第二十三条の二十三 知事は、収納計器取扱者が自動車税に係る証紙代金収納計器により環境性能割額(当該環境性能割額に係る延滞金額を含む。)又は種別割額を表示する場合において、これらの金額を誤つて表示したときは、その事実を確認の上、当該誤つてした表示に係る金額を還付するものとする。
(令元規則一五・追加)
(始動票札の返還等)
第二十三条の二十四 始動票札は、これを返還して現金の還付を受け、又は自動車税の証紙と交換することができない。ただし、第二十三条の十八第一項の規定による収納計器取扱者の指定を取り消したとき、その他知事がやむを得ないと認めるときは、この限りでない。
2 知事は、前項ただし書の規定により始動票札の返還を受けた場合は、当該始動票札に入力された金額から既に自動車税に係る証紙代金収納計器により表示した金額を差し引いた金額を還付し、又は当該差し引いた金額と同額の自動車税の証紙と交換する。
(令元規則一五・追加)
(検査)
第二十三条の二十五 知事は、必要があると認めるときは、売りさばき人又は収納計器取扱者に対し、その者の自動車税の証紙又は自動車税に係る証紙代金収納計器の取扱いについて検査をすることができる。
(令元規則一五・追加)
(譲渡担保財産の取得に係る環境性能割の徴収猶予の申告等)
第二十三条の二十六 法第百六十四条第二項の規定による徴収猶予の申告をする者は、次に掲げる事項を記載した申告書に譲渡担保財産が当該譲渡担保財産の設定の日から六月以内に移転があることを証明するに足りる書類を添付して東部県税局長に申告しなければならない。
一 取得者の住所及び氏名(法人にあつては、事務所の所在地、名称及び代表者の氏名)
二 自動車の取得年月日
三 自動車の型式及び登録番号
四 譲渡担保の消滅予定年月日
五 徴収の猶予を受けようとする環境性能割額
2 法第百六十四条第四項の規定により徴収の猶予を取り消した場合において、当該徴収の猶予を取り消された者に対してする徴収猶予の取消通知の通知書の様式は、様式第一号の九の十七を準用する。
(令元規則一五・追加、令六規則六八・一部改正)
(環境性能割の納税義務の免除等申請書の様式)
第二十三条の二十七 法第百六十五条第一項の規定による環境性能割の納税義務の免除又は同条第二項の規定による還付の申請をする場合の申請書の様式は、様式第十九号の二の五の十八による。
(令元規則一五・追加)
(環境性能割に関する身体障害者等の範囲)
第二十三条の二十八 条例第五十三条の三第一項第三号に規定する身体障害者及び精神障害者は、別表に掲げる者とする。ただし、身体障害者で年齢十八歳未満のものと生計を一にする者が取得する自動車並びに当該身体障害者のために当該身体障害者と生計を一にする者及び当該身体障害者(身体障害者のみで構成される世帯又は身体障害者及び精神障害者のみで構成される世帯に属する者に限る。)のために当該身体障害者(身体障害者のみで構成される世帯又は身体障害者及び精神障害者のみで構成される世帯に属する者に限る。)を常時介護する者が運転する自動車に係る身体障害者は、同表第一号に掲げる者のうち、音声機能障害を有する者並びに障害の程度が下肢不自由について四級から六級までの各級、体幹不自由について五級及び乳幼児期以前の非進行性の脳病変による運動機能障害のうち移動機能障害について四級から六級までの各級に該当する者以外のもの並びに同表第二号に掲げる者のうち、音声機能障害を有する者並びに障害の程度が下肢不自由について第四項症から第六項症までの各項症及び第一款症から第三款症までの各款症並びに体幹不自由について第五項症、第六項症及び第一款症から第三款症までの各款症に該当する者以外のものとする。
2 条例第五十三条の三第一項第四号及び第五号の身体障害者等は、別表に掲げる者とする。
3 条例第五十三条の三第一項第六号の身体障害者は、別表第一号及び第二号に掲げる者とする。
(令元規則一五・追加)
(身体障害者等に対する環境性能割の減免の対象となる自動車)
第二十三条の二十九 条例第五十三条の三第一項第三号に規定する知事が必要と認める自動車は、専ら身体障害者、身体障害者若しくは精神障害者(以下「身体障害者等」という。)の通学、通院、通所若しくは生業(当該自動車が知事が別に定める頻度でこれらの用に供される場合に限る。)のために当該身体障害者等と生計を一にする者又は専ら身体障害者等(身体障害者等のみで構成される世帯に属する者に限る。)の通学、通院、通所若しくは生業のために当該身体障害者等(身体障害者等のみで構成される世帯に属する者に限る。)を常時介護する者が運転する自動車(自動車検査証に事業用と記載されているものを除く。)とする。
(令元規則一五・追加)
(構造上専ら身体障害者等の利用に供するためのものと認められる自動車等)
第二十三条の三十 条例第五十三条の三第一項第四号に規定する構造上専ら身体障害者等の利用に供するためのものと認められる自動車は、次の各号のいずれかに該当する装置の装着がなされ、その構造が専ら身体障害者等の利用に供するためのものと認められる自動車とする。
一 車椅子の昇降装置
二 車椅子の固定装置
三 浴槽
四 その他前三号に掲げる装置に類するもので、知事が適当であると認めるもの
2 条例第五十三条の三第一項第四号に規定する身体障害者等の日常生活に不可欠であると知事が認める自動車は、当該自動車がなければ身体障害者等の通学、通院、通所、生業その他の身体障害者等の日常生活又は社会生活に支障が生ずるおそれがあると認められる自動車とする。
3 第一項の規定は、条例第五十三条の三第一項第五号に規定する自動車について準用する。この場合において、第一項中「専ら身体障害者等」とあるのは、「身体障害者等」と読み替えるものとする。
4 条例第五十三条の三第一項第六号に規定する自動車は、次の各号のいずれかに該当する装置の装着がなされ、その構造が専ら身体障害者が運転するためのものと認められる自動車で営業用のものとする。
一 特別の運転装置
二 特別の制御装置
三 その他前二号に掲げる装置に類するもので、知事が適当であると認めるもの
(令元規則一五・追加)
一 条例第五十三条の三第一項第三号に該当する自動車 三百万円
二 条例第五十三条の三第一項第五号に該当する自動車 前条第一項各号に掲げる装置の装着に要した費用の額
三 条例第五十三条の三第一項第六号に該当する自動車 前条第四項各号に掲げる装置の装着に要した費用の額
(令元規則一五・追加)
(環境性能割の減免に関する申請書の記載事項)
第二十三条の三十二 条例第五十三条の三第二項の申請書の記載事項は、次のとおりとする。
一 申請者の住所及び氏名(法人にあつては、事務所の所在地、名称及び代表者の氏名)
二 自動車の登録番号
三 条例第五十三条の三第一項第一号に該当する自動車を取得した者にあつては、救急自動車又は主としてへき地巡回診療の用に供する自動車の別
四 条例第五十三条の三第一項第二号に該当する自動車を取得した者にあつては、自動車の使用目的
五 条例第五十三条の三第一項第四号に該当する自動車を取得した者にあつては、次に掲げる事項
イ 自動車の型式及び使用目的
ロ 自動車の乗車定員又は最大積載量
ハ 自動車になされた構造の変更の概要
ニ 身体障害者等の氏名、住所及び年齢
ホ 身体障害者手帳(戦傷病者手帳の交付を受けている者で身体障害者手帳の交付を受けていないものにあつては、戦傷病者手帳)の番号、交付年月日、障害名及び障害の程度、療育手帳の番号、交付年月日及び障害の程度又は精神障害者保健福祉手帳の手帳番号、交付年月日及び障害の程度並びに自立支援医療受給者証の受給者番号
六 条例第五十三条の三第一項第四号から第六号までのいずれかに該当する自動車の取得をした者にあつては、これらの規定に規定する自動車の別
七 条例第五十三条の三第一項第七号に該当する自動車の取得をした者にあつては、天災にあつた日及び場所並びに道路運送車両法(昭和二十六年法律第百八十五号)第十五条第一項の規定による永久抹消登録の申請書が受け付けられた日又は道路運送車両法施行規則(昭和二十六年運輸省令第七十四号)第六十三条の六第一項第二号の規定により軽自動車届出済証を返納した日
2 条例第五十三条の三第一項第三号に該当する自動車の取得をした者に係る同条第二項の申請書の記載事項は、前項の規定にかかわらず、次のとおりとする。
一 申請者の氏名及び住所並びに申請者が身体障害者等と生計を一にする者である場合には、当該身体障害者等との関係
二 身体障害者等の氏名、住所及び年齢
三 自動車を運転する者の氏名及び住所並びに身体障害者等との関係
四 身体障害者手帳(戦傷病者手帳の交付を受けている者で身体障害者手帳の交付を受けていないものにあつては、戦傷病者手帳)の番号、交付年月日、障害名及び障害の程度、療育手帳の番号、交付年月日及び障害の程度又は精神障害者保健福祉手帳の手帳番号、交付年月日及び障害の程度並びに自立支援医療受給者証の受給者番号
五 運転免許証の番号及び有効期間の末日又は免許情報記録(道路交通法(昭和三十五年法律第百五号)第九十五条の二第二項第一号に規定する免許情報記録をいう。以下同じ。)の番号及び有効期間の末日並びに運転免許の種類及び条件が付されている場合には、その条件
六 自動車の登録番号及び使用目的
(令元規則一五・追加、令六規則六八・令七規則七・一部改正)
(環境性能割の減免に関する申請時の身体障害者手帳等の提示の例外)
第二十三条の三十三 条例第五十三条の三第四項に規定する規則で定める場合は、同条第一項第四号の規定により環境性能割の減免の対象となる自動車が事業の用に供するための自動車である場合とする。
(令元規則一五・追加)
(環境性能割の更正決定等通知書の様式)
第二十三条の三十四 法第百六十八条第一項から第三項までの規定により更正し、若しくは決定した課税標準額若しくは税額又は法第百七十一条第一項の規定により決定した過少申告加算金額若しくは同条第二項の規定により決定した不申告加算金額若しくは法第百七十二条第一項若しくは第二項の規定により決定した重加算金額を納税者に通知する場合の通知書の様式は、様式第十九号の二の五の十九による。
(令元規則一五・追加、令三規則五八・一部改正)
(種別割の課税免除に関する申請書の記載事項)
第二十三条の三十五 条例第五十三条の五第一項ただし書の規定によつて東部県税局長の承認を受けようとする者は、次に掲げる事項を記載した申請書を東部県税局長に提出しなければならない。
一 申請者の住所及び氏名(法人にあつては、事務所の所在地、名称及び代表者の氏名)
二 自動車の型式及び登録番号
三 自動車の乗車定員又は最大積載量
四 免除を受けようとする理由
(昭四三規則三三・全改、昭五二規則一四・昭五四規則三一・平二〇規則三〇・平二八規則七二・一部改正、令元規則一五・旧第二十三条の十一繰下・一部改正、令三規則五八・旧第二十三条の三十六繰上、令六規則六八・一部改正)
(種別割納付義務免除申告書等の様式)
第二十四条 法第十一条の九第二項の規定の適用があるべき旨の申告をする場合の申告書の様式は、様式第十九号の二の六による。
2 前項の申告書に基づき、東部県税局長が通知する承認又は不承認の通知書の様式は、様式第十九号の二の七による。
(昭四七規則六一・追加、昭五一規則三四・昭五二規則一四・一部改正、平一三規則五七・旧第二四条の二繰上、平二〇規則三〇・令元規則一五・一部改正)
(種別割納税証明書交付申請書等の様式)
第二十五条 条例第五十三条の十四の規定により証明書の交付申請をする場合の申請書の様式は、様式第十九号の三による。
2 条例第五十三条の十四の規則で定める証明書は、様式第十九号の四によるものとする。
(昭二九規則三六・追加、昭三三規則二五・旧第二十五条の二繰上・一部改正、昭四二規則二三・昭五二規則一四・平一五規則三四・令元規則一五・一部改正)
(種別割に関する身体障害者等の範囲)
第二十五条の二 第二十三条の二十八第一項の規定は、条例第五十三条の十五第一項に規定する身体障害者等について準用する。この場合において、第二十三条の二十八第一項ただし書中「身体障害者で年齢十八歳未満のものと生計を一にする者が取得する自動車」とあるのは、「身体障害者で年齢十八歳未満のものと生計を一にする者が所有する自動車」と読み替えるものとする。
2 条例第五十三条の十六第一項の身体障害者等は、別表に掲げる者とする。
(昭四五規則五八・追加、昭四七規則五六・昭四九規則三六・昭五三規則七五・昭六〇規則四五・平二規則一四・平四規則二三・平九規則二〇・平一一規則二七・平二一規則三六・令元規則一五・一部改正)
(身体障害者等に対する種別割の減免の対象となる自動車)
第二十五条の三 条例第五十三条の十五第一項に規定する知事が必要があると認める自動車は、専ら身体障害者、身体障害者等の通学、通院、通所若しくは生業(当該自動車が知事が別に定める頻度でこれらの用に供される場合に限る。)のために当該身体障害者等と生計を一にする者又は専ら身体障害者等(身体障害者等のみで構成される世帯に属する者に限る。)の通学、通院、通所若しくは生業のために当該身体障害者等(身体障害者等のみで構成される世帯に属する者に限る。)を常時介護する者が運転する自動車(自動車検査証に事業用と記載されているものを除く。)とする。
(昭四五規則五八・追加、昭四九規則三六・平二規則一四・平九規則二〇・平一〇規則一一・平一一規則二七・平二一規則三六・平二八規則七二・令元規則一五・一部改正)
(身体障害者等に対する種別割の減免に関する申請書の記載事項)
第二十五条の四 条例第五十三条の十五第二項の申請書の記載事項は、次のとおりとする。
一 申請者の氏名及び住所並びに申請者が身体障害者等と生計を一にする者である場合には、当該身体障害者等との関係
二 身体障害者等の氏名、住所及び年齢
三 自動車を運転する者の氏名及び住所並びに身体障害者等との関係
四 身体障害者手帳(戦傷病者手帳の交付を受けている者で身体障害者手帳の交付を受けていないものにあつては、戦傷病者手帳)の番号、交付年月日、障害名及び障害の程度、療育手帳の番号、交付年月日及び障害の程度又は精神障害者保健福祉手帳の手帳番号、交付年月日及び障害の程度並びに自立支援医療受給者証の受給者番号
五 運転免許証の番号及び有効期間の末日又は免許情報記録の番号及び有効期間の末日並びに運転免許の種類及び条件が付されている場合には、その条件
六 自動車の登録番号及び使用目的
(昭四一規則九七・追加、昭四二規則六〇・一部改正、昭四五規則五八・旧第二十五条の二繰下・一部改正、昭四九規則三六・平二規則一四・平七規則六八・平九規則二〇・平一九規則一九・平二八規則七二・令元規則一五・令六規則六八・令七規則七・一部改正)
(身体障害者等に対する種別割の減免の限度額)
第二十五条の四の二 条例第五十三条の十五第三項第一号の規則で定める額は、当該自動車を総排気量が二リットルを超え、二・五リットル以下の自家用の乗用車(三輪の小型自動車であるものを除く。)とみなした場合に課すべき種別割の額(条例附則第二十一項又は第二十二項の規定の適用があるときは、これらの規定の適用がないものとした場合における種別割の額)とする。
2 条例第五十三条の十五第三項第二号の規則で定めるところにより月割をもつて計算した額は、前項に規定する額に同条第二項の規定による申請書等の提出及び身体障害者手帳等の提示があつた月の翌月から当該年度の三月(種別割の賦課期日後に納税義務が消滅した場合にあつては、その消滅した月)までの月数を乗じて得た額を十二(法第百七十七条の十第一項又は第二項の規定により月割をもつて種別割を課する場合にあつては、当該月割に係る月数)で除して得た額とする。
(平二八規則七二・追加、平二九規則三四・令元規則一五・令三規則一三・令五規則五・一部改正)
(構造上専ら身体障害者等の利用に供するためのものと認められる自動車等)
第二十五条の五 条例第五十三条の十六第一項に規定する構造上専ら身体障害者等の利用に供するためのものと認められる自動車は、第二十三条の三十第一項に規定する自動車とする。
2 条例第五十三条の十六第一項に規定する身体障害者等の日常生活に不可欠であると知事が認める自動車は、第二十三条の三十第二項に規定する自動車とする。
(平二一規則三六・全改、平二八規則七二・令元規則一五・一部改正)
(構造上専ら身体障害者等の利用に供するためのものと認められる自動車に対する種別割の減免に関する申請書の記載事項)
第二十五条の六 条例第五十三条の十六第二項の規則で定める事項は、次のとおりとする。
一 申請者の住所及び氏名(法人にあつては、事務所の所在地、名称及び代表者の氏名)
二 自動車の型式、登録番号及び使用目的
三 自動車の乗車定員又は最大積載量
四 自動車になされた構造の変更の概要
五 身体障害者等の氏名、住所及び年齢
六 身体障害者手帳(戦傷病者手帳の交付を受けている者で身体障害者手帳の交付を受けていないものにあつては、戦傷病者手帳)の番号、交付年月日、障害名及び障害の程度、療育手帳の番号、交付年月日及び障害の程度又は精神障害者保健福祉手帳の手帳番号、交付年月日及び障害の程度並びに自立支援医療受給者証の受給者番号
(昭五三規則七五・追加、昭五四規則三一・平二八規則七二・令元規則一五・令六規則六八・一部改正)
(種別割の減免に関する申請時の身体障害者手帳等の提示の例外)
第二十五条の六の二 条例第五十三条の十六第二項に規定する規則で定める場合は、同条第一項の規定により種別割の減免の対象となる自動車が事業の用に供するための自動車である場合とする。
(平二八規則七二・追加、令元規則一五・一部改正)
(構造上専ら身体障害者等の利用に供するためのものと認められる自動車に対する種別割の減免の限度額の計算方法)
第二十五条の六の三 条例第五十三条の十六第三項第二号の規則で定めるところにより月割をもつて計算した額は、同項第一号に定める額に同条第二項の規定による申請書等の提出及び身体障害者手帳等の提示があつた月の翌月から当該年度の三月(種別割の賦課期日後に納税義務が消滅した場合にあつては、その消滅した月)までの月数を乗じて得た額を十二(法第百七十七条の十第一項又は第二項の規定により月割をもつて種別割を課する場合にあつては、当該月割に係る月数)で除して得た額とする。
(平二八規則七二・追加、令元規則一五・一部改正)
(生活路線等を運行する一般乗合用のバス等に対する種別割の減免の対象となる一般乗合用のバスの指定等)
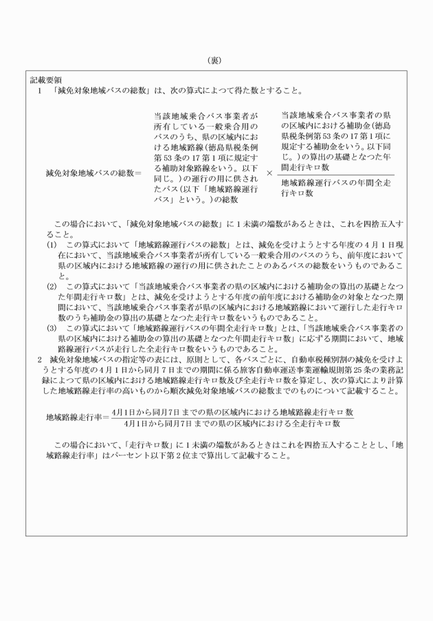
第二十五条の七 条例第五十三条の十七第一項の規定により種別割の減免の対象となる一般乗合用のバスのうち徳島県地域公共交通確保維持改善事業費補助金の交付を受けて一般乗合旅客自動車運送事業を経営する者(以下「地方乗合バス事業者」という。)が所有するもの(以下「減免対象バス」という。)の当該地方乗合バス事業者ごとの総数は、次の算式によつて得た数(一未満の端数があるときは、その端数を四捨五入した数)とする。ただし、当該地方乗合バス事業者が徳島県生活バス路線維持確保補助金の交付を受けて一般乗合旅客自動車運送事業を経営する者(以下「地域乗合バス事業者」という。)である場合にあつては、当該総数の算定に際しては、次の算式における当該地方乗合バス事業者が所有している一般乗合用のバスの総数から次項に規定する地域路線運行バスの総数を、当該地方乗合バス事業者の全路線の年間走行キロ数から同項に規定する地域路線運行バスの年間全走行キロ数をそれぞれ控除しなければならない。
減免対象バスの総数=当該地方乗合バス事業者が所有している一般乗合用のバスの総数×(当該地方乗合バス事業者の県の区域内における条例第53条の17第1項に規定する補助対象路線(以下「生活路線」という。)に係る年間走行キロ数/当該地方乗合バス事業者の全路線の年間走行キロ数)
2 条例第五十三条の十七第一項の規定により種別割の減免の対象となる一般乗合用のバスのうち地域乗合バス事業者が所有するもの(以下「減免対象地域バス」という。)の当該地域乗合バス事業者ごとの総数は、次の算式によつて得た数(一未満の端数があるときは、その端数を四捨五入した数)とする。
減免対象地域バスの総数=当該地域乗合バス事業者が所有している一般乗合用のバスのうち,県の区域内における地域路線(条例第53条の17第1項に規定する補助対象路線をいう。以下同じ。)の運行の用に供されたバス(以下「地域路線運行バス」という。)の総数×(当該地域乗合バス事業者の県の区域内における条例第53条の17第1項に規定する補助金の算出の基礎となつた年間走行キロ数/地域路線運行バスの年間全走行キロ数)
3 条例第五十三条の十七第一項の規定による減免対象バス又は減免対象地域バスの指定は、各バスごとに種別割の減免を受けようとする年度の四月一日から同月七日までの期間に係る旅客自動車運送事業運輸規則(昭和三十一年運輸省令第四十四号)第二十五条の業務記録によつて当該期間の県の区域内における生活路線走行キロ数又は地域路線走行キロ数及び全走行キロ数を算定し、次の算式により計算した生活路線走行率又は地域路線走行率の高いものから順次前二項の規定による減免対象バス又は減免対象地域バスの総数までのものについて行うものとする。
生活路線走行率又は地域路線走行率=(4月1日から同月7日までの県の区域内における生活路線走行キロ数又は地域路線走行キロ数/4月1日から同月7日までの県の区域内における全走行キロ数)
(昭五〇規則四六・追加、昭五三規則五三・一部改正、昭五三規則七五・旧第二十五条の五繰下・一部改正、昭五九規則四〇・昭六二規則三二・平四規則二三・平八規則一五・平一四規則四七・平一七規則五三・平二〇規則三〇・平二一規則三六・平二四規則三五・令元規則一五・令六規則二四・一部改正)
(生活路線等を運行する一般乗合用のバス等に対する種別割の減免申請書の様式)
第二十五条の八 条例第五十三条の十七第三項の規定による申請書の様式は、様式第十九号の四の二による。
(昭五〇規則四六・追加、昭五三規則五三・一部改正、昭五三規則七五・旧第二十五条の六繰下・一部改正、昭五九規則四〇・昭六二規則三二・令元規則一五・一部改正)
(生活路線等を運行する一般乗合用のバス等に対する種別割の減免申請書の添付書類)
第二十五条の九 条例第五十三条の十七第三項の規則で定める書類は、次のとおりとする。
一 地方乗合バス事業者にあつては、種別割の減免を受けようとする年度の前年度に知事が交付した条例第五十三条の十七第一項に規定する補助金の交付の決定通知書の写し
二 地域乗合バス事業者にあつては、種別割の減免を受けようとする年度の前年度に知事が交付した条例第五十三条の十七第一項に規定する補助金の交付を受けたことを証する書類
三 種別割の減免を受けようとする年度の四月一日から同月七日までの期間に係る旅客自動車運送事業運輸規則第二十五条の業務記録の写し
四 その他知事が必要と認める書類
(平八規則一五・追加、平一四規則四七・平一七規則五三・平二〇規則三〇・令元規則一五・令六規則二四・一部改正)
(中古自動車販売業者の所有する自動車に対する種別割の軽減に関する申請)
第二十五条の十 条例第五十三条の十八第二項の規則で定める事項は、次のとおりとする。
一 申請者の住所及び氏名(法人にあつては、事務所の所在地、名称及び代表者の氏名)
二 自動車登録番号
三 自動車の展示場の所在地
2 条例第五十三条の十八第二項の規則で定める者は、一般財団法人日本自動車査定協会とする。
3 条例第五十三条の十八第二項の規則で定める書類は、次のとおりとする。
一 条例第五十三条の十八第三項第二号及び第三号に該当しないことを誓約する書面
二 その他知事が必要と認める書類
(昭六一規則三九・追加、平八規則一五・旧第二十五条の九繰下、平二四規則五五・令元規則一五・一部改正)
(鉱区税に関する申告書の記載事項)
第二十六条 条例第五十五条の規定による鉱区税に関する申告書の記載事項は、次のとおりとする。
一 鉱業権者の住所及び氏名(法人にあつては、事務所の所在地、名称及び代表者の氏名)
二 登録番号及び登録年月日
三 鉱区の区分及び所在地
四 鉱区の面積又は延長(鉱区が他県にわたるときは、関係県ごとの面積又は延長)
五 鉱業権の得喪の事由及びその年月日
(昭二六規則三七・昭五二規則三〇・一部改正)
(昭二八規則六七・追加、昭三一規則三四・昭四二規則二三・平一七規則五三・平二〇規則三〇・平二四規則三五・一部改正)
第二十七条 削除
(昭二八規則六七)
(狩猟税の証紙の様式等)
第二十八条 条例第七十九条の四第一項の規定による狩猟税の証紙の様式は、様式第二十号による。
2 県税局等の長は前項の証紙を交付した場合においては、呈示された領収証書に証紙交付済の旨を記載する。
(昭三八規則六六・昭四二規則二三・昭五四規則三一・平一六規則三一・平一七規則五三・平二〇規則三〇・一部改正)
(狩猟税の申告書の様式)
第二十九条 条例第七十九条の六第一項の規定による申告書の様式は様式第二十号の二による。
(昭二八規則六七・追加、昭三一規則三四・旧第二十八号の二繰下・昭三八規則六六・昭四二規則六〇・昭五二規則三〇・昭五四規則三一・平一六規則三一・一部改正)
(様式の特例)
第三十条 電子計算組織により処理される事務で、この規則に定める様式により難いものについては、当該事務は、知事が別に定める様式によることができる。
(令三規則五八・追加)
附則
(施行期日等)
1 この規則は、公布の日から施行し、入場税、遊興飲食税に関する規定は昭和二十五年九月一日から、その他の規定は昭和二十五年度分の県税からそれぞれ適用する。
(平一九規則一八・一部改正)
(県税取扱規則及び事業税、特別所得税審査委員会規則の廃止)
2 左に掲げる規則は、昭和二十五年八月三十一日限り廃止する。
県税取扱規則(昭和二十三年徳島県規則第六十二号)
事業税、特別所得税審査委員会規則(昭和二十四年徳島県規則第十九号)
(平一九規則一八・一部改正)
(入場税及び遊興飲食税に関する経過措置)
3 昭和二十四年度分以前(入場税及び遊興飲食税については昭和二十五年八月三十一日以前の分とする)の県税については前項の規定にかかわらずなお従前の例による。
(平一九規則一八・一部改正)
(環境性能割における課税標準の特例を適用する場合の減免の限度額に係る読替え)
4 法附則第十二条の二の十三第一項から第三項までの規定を適用する場合における第二十三条の三十一の規定の適用については、同条第二号中「額」とあるのは、「額(以下この号において「装着費用」という。)(法附則第十二条の二の十三第一項の規定を適用する場合にあつては装着費用から装着費用と千万円とのいずれか低い金額を差し引いた額、同条第二項の規定を適用する場合にあつては装着費用から装着費用と六百五十万円(乗車定員三十人以上の同項に規定する路線バス等のうち、道路運送法(昭和二十六年法律第百八十三号)第三条第一号イに規定する一般乗合旅客自動車運送事業を経営する者が同法第五条第一項第三号に規定する路線定期運行の用に供する自動車(空港法(昭和三十一年法律第八十号)第二条に規定する空港又は同法附則第二条第一項の政令で定める飛行場を起点又は終点とするもので府令附則第四条の十一第四項に規定するものに限る。)にあつては八百万円、乗車定員三十人未満の法附則第十二条の二の十三第二項に規定する路線バス等にあつては二百万円)とのいずれか低い金額を差し引いた額、同条第三項の規定を適用する場合にあつては装着費用から装着費用と百万円とのいずれか低い金額を差し引いた額)」とする。
(平二四規則三五・追加、平二七規則二六・平二八規則七二・平二九規則三四・令元規則一五・令六規則二四・一部改正)
附則(昭和二六年規則第三七号)
1 この規則は、公布の日から施行する。但し、事業税に関する改正規定中法人の行う事業に対する事業税に関する部分については、昭和二十六年一月一日の属する事業年度分から、その他の部分については、昭和二十六年度分の県税から適用する。
2 改正後の第一条の二の規定は、昭和二十六年四月一日以後に納期限が到来した徴収金から適用する。
3 昭和二十五年度分以前の県税(法人の行う事業に対する事業税にあつては、昭和二十六年一月一日の属する事業年度の直前の事業年度以前の分)については、なお、従前の例による。
附則(昭和二八年一二月二五日規則第六七号)
1 この規則は、公布の日から施行し、入場税、遊興飲食税に関する部分については、昭和二十八年八月十三日から(但し、第十二条の二、第十五条の二、第十六条の二、第十六条の三、第二十三条の二、第二十三条の三の改正規定は昭和二十八年一月一日から)その他の部分については、昭和二十八年度分の県税から適用する。
2 昭和二十七年度分以前の県税(入場税及び遊興飲食税にあつては昭和二十八年八月十二日以前の分(前項但書の部分にあつては昭和二十七年十二月三十一日以前の分)、法人の行う事業税にあつては、昭和二十八年一月一日の属する事業年度の直前の事業年度以前の分)については、なお従前の例による。
附則(昭和二九年六月二八日規則第三六号)
(施行期日)
1 この規則は、公布の日から施行し、この附則において特別の定があるものを除く外、法人の県民税に関する部分は、昭和二十九年四月一日の属する事業年度分から法人の行う事業に対する事業税に関する部分は昭和二十九年一月一日の属する事業年度分からその他の部分は、昭和二十九年度分の県税から適用する。
(県民税に関する規定の適用)
2 昭和二十九年度分の県民税に限り様式第一号の十中「徳島県税条例第二十条の六第一項」とあるのは「昭和二十九年度県民税の所得割の課税総額の配賦に関する条例第三条第一項」と「徳島県税条例第二十条の六第二項」とあるのは「昭和二十九年度県民税の所得割の課税総額の配賦に関する条例第三条第二項」と、「徳島県税条例第二十条の六第三項」とあるのは「昭和二十九年度県民税の所得割の課税総額の配賦に関する条例第三条第三項」と、「徳島県税条例第二十条の七」とあるのは「昭和二十九年度県民税の所得割の課税総額の配賦に関する条例第四条」と読み替えるものとする。
(不動産取得税に関する規定の適用)
3 第一条の二十二及び第一条の二十三の規定は建築された家屋に対して課する不動産取得税については、昭和二十九年七月一日から適用する。
(昭和二十八年度分以前の県税)
4 昭和二十八年度分以前の県税(法人の行う事業に対する事業税にあつては昭和二十九年一月一日の属する事業年度の直前の事業年度以前の分)については、なお、従前の例による。
附則(昭和三〇年規則第四六号)
(施行期日)
1 この規則は、公布の日から施行し、個人の県民税及び個人の事業税に関する部分は昭和三十一年度分から、法人事業税に関する部分は昭和三十年九月三十日に終了する事業年度以降の事業年度分から、遊興飲食税に関する部分は昭和三十年十一月一日から、その他の部分は昭和三十年度分の県税から適用する。
(昭和二十九年度分以前の県税)
2 昭和二十九年度分以前の県税(法人事業税にあつては昭和三十年九月三十日の属する事業年度の直前の事業年度以前の分、遊興飲食税にあつては昭和三十年十一月一日以前の分)については、なお従前の例による。
附則(昭和三一年規則第一〇号)
1 この規則は、公布の日から施行する。
2 この規則による改正後の遊興飲食税納入申告書の様式は、昭和三十一年二月分の遊興飲食税納入申告から適用する。
附則(昭和三一年規則第一五号)
この規則は、昭和三十一年四月一日から施行する。
附則(昭和三一年規則第三四号)
この規則は、昭和三十一年六月一日から施行する。ただし、第三十二条の改正規定は、公布の日から施行する。
附則(昭和三二年規則第五〇号)
1 この規則は、公布の日から施行する。
2 改正後の様式第一号の十一による県民税の課税総額配賦書は昭和三十二年度分の個人の県民税に係る分から、改正後の様式第一号の二十の二による法人事業税等更正、決定通知書は昭和三十二年四月一日の属する事業年度分の法人事業税に係る分から、改正後の様式第十三号による遊興飲食税納入申告書および改正後の様式第十三号の二による遊興飲食税納付申告書は昭和三十二年七月分の遊興飲食税に係る申告分から適用する。
3 昭和三十二年度分及び昭和三十三年度分の個人の県民税に限り、改正後の様式第一号の十一中「百分の八」とあるのは、昭和三十二年度にあつては「百分の六」と、昭和三十三年度にあつては「百分の七・五」と読み替えるものとする。
附則(昭和三三年規則第二五号)
1 この規則は、公布の日から施行する。ただし、様式第二十三号の改正規定は、昭和三十二年七月一日から適用する。
2 改正後の徳島県税条例施行規則別表の附表第三の補正係数表は、この規則の施行の日以後における自動車の取得について適用し、この規則の施行の日前における自動車の取得については、なお従前の例による。
附則(昭和三三年規則第五一号)
この規則は、公布の日から施行する。
附則(昭和三四年規則第二五号)
1 この規則は、公布の日から施行する。
2 この規則による改正後の徳島県税条例施行規則様式第一号の二十の二による法人事業税等の更正、決定通知書は、昭和三十四年四月一日の属する事業年度分の法人事業税に係る分から適用し、同事業年度の直前の事業年度以前の分については、なお従前の例による。
附則(昭和三四年規則第八三号)
この規則は、昭和三十五年一月一日から施行する。
附則(昭和三六年規則第二七号)
1 この規則は、公布の日から施行する。
2 この規則による改正後の徳島県税条例施行規則別表の附表第三の補正係数表は、この規則の施行の日以後における自動車の取得について適用し、この規則の施行の日前における自動車の取得については、なお従前の例による。
附則(昭和三六年規則第四八号)
1 この規則は、公布の日から施行する。ただし、第四条第一項の改正規定は、昭和三十六年八月一日から施行する。
2 徳島県財務事務所組織規則(昭和三十二年徳島県規則第八十六号)第二条の表課税第二係の項一中「遊興飲食税」を「料理飲食等消費税」に改める。
附則(昭和三六年規則第八〇号)
この規則は、公布の日から施行する。
附則(昭和三七年規則第二一号)
(施行期日)
1 この規則は、公布の日から施行する。
(適用区分)
2 この規則による改正後の徳島県税条例施行規則第一条の十、第一条の十五、様式第一号の十二及び様式第一号の十七の規定は、昭和三十七年度分の県税から適用し、昭和三十六年度分までの県税については、なお従前の例による。
(法人の事業税に関する規定の適用)
3 様式第一号の二十の二の改正規定は、この規則の施行の日の属する事業年度の法人の事業税及び同日以後の解散又は合併による清算所得に対する法人の事業税(清算中の事業年度に係る法人の事業税及び残余財産の一部の分配により納付すべき法人の事業税を含む。)から適用し、同日の属する事業年度の直前の事業年度までの各事業年度分の法人の事業税及び同日前の解散又は合併による清算所得に対する法人の事業税については、なお従前の例による。
附則(昭和三七年規則第五三号)
この規則は、公布の日から施行する。
附則(昭和三八年規則第二六号)
1 この規則は、公布の日から施行する。
2 この規則による改正後の徳島県税条例施行規則様式第一号の三による徴税令書は、昭和三十八年度分の県税から適用する。
附則(昭和三八年規則第六六号)
この規則は、公布の日から施行する。ただし、第四条第一項の表の改正規定は、昭和三十八年八月一日から施行する。
附則(昭和三八年規則第八二号)
この規則は、公布の日から施行する。
附則(昭和三九年規則第六八号)
(施行期日)
1 この規則は、公布の日から施行する。
(自動車取得税に関する規定の適用)
2 この規則による改正後の徳島県税条例施行規則別表は、昭和三十九年四月一日以後における自動車の取得について適用し、同日前における自動車の取得については、なお従前の例による。
(法人の事業税に関する規定の適用)
3 様式第一号の二十の二の改正規定は、昭和三十九年四月一日の属する事業年度分の法人の事業税及び同日以後の解散又は合併による清算所得に対する法人の事業税(清算中の事業年度に係る法人の事業税及び残余財産の一部の分配により納付すべき法人の事業税を含む。以下同じ。)から適用し、同日の属する事業年度の直前の事業年度までの各事業年度分の法人の事業税及び同日前の解散又は合併による清算所得に対する法人の事業税については、なお従前の例による。
(軽油引取税に関する規定の適用)
4 様式第二十三号の改正規定は、昭和三十九年四月一日から適用する。
附則(昭和三九年規則第一一一号)
1 この規則は、昭和三十九年十月一日から施行する。
2 この規則による改正後の徳島県税条例施行規則の様式に相当する改正前の徳島県税条例施行規則に定める様式による用紙は、当分の間、所要の調整をして使用することができるものとする。
附則(昭和四〇年規則第一一号)
この規則は、昭和四十年四月一日から施行する。
附則(昭和四〇年規則第二一号)
この規則は、公布の日から施行する。
附則(昭和四〇年規則第一二〇号)
この規則は、公布の日から施行する。
附則(昭和四一年規則第二四号)
1 この規則は、公布の日から施行する。ただし、第四条第三項の改正規定(「百分の五十」を「百分の二十五」に改める部分に限る。)は、昭和四十一年六月一日から施行する。
2 この規則による改正後の徳島県税条例施行規則の様式に相当する改正前の徳島県税条例施行規則に定める様式による用紙は、当分の間、所要の調整をして使用することができるものとする。
附則(昭和四一年規則第九七号)
この規則は、公布の日から施行する。
附則(昭和四二年規則第二三号)
1 この規則は、昭和四十二年四月一日から施行する。
2 この規則による改正後の徳島県税条例施行規則の様式に相当する改正前の徳島県税条例施行規則に定める様式による用紙は、当分の間、所要の調整をして使用することができるものとする。
附則(昭和四二年規則第五三号)
1 この規則は、公布の日から施行する。
2 この規則による改正後の徳島県税条例施行規則の様式に相当する改正前の徳島県税条例施行規則に定める様式による用紙は、当分の間、所要の調整をして使用することができるものとする。
附則(昭和四二年規則第六〇号)
この規則は、公布の日から施行する。
附則(昭和四三年規則第三三号)
1 この規則は、昭和四十三年七月一日から施行する。
2 この規則による改正前の徳島県税条例施行規則様式第十九号による自動車税の証紙は、この規則による改正後の徳島県税条例施行規則(以下「新規則」という。)様式第十九号による自動車税等の証紙として、当分の間、使用することができるものとする。
3 昭和四十三年度に限り、新規則第二十九条の八中「毎年五月三十一日まで」とあるのは、「昭和四十三年八月三十一日まで」と読み替えるものとする。
附則(昭和四四年規則第一号)
1 この規則は、昭和四十四年四月一日から施行する。ただし、様式第十九号の三及び様式第十九号の四の改正規定並びに次項の規定は、公布の日から施行する。
2 この規則による改正後の徳島県税条例施行規則様式第十九号の三及び様式第十九号の四に相当する改正前の徳島県税条例施行規則様式第十九条の三及び様式第十九号の四による用紙は、当分の間、所要の調整をして使用することができるものとする。
附則(昭和四四年規則第二九号)
この規則は、公布の日から施行する。
附則(昭和四四年規則第三七号)
1 この規則は、公布の日から施行する。
2 この規則による改正後の徳島県税条例施行規則の様式に相当する改正前の徳島県税条例施行規則に定める様式による用紙は、当分の間、所要の調整をして使用することができるものとする。
附則(昭和四四年規則第五三号)
1 この規則中料理飲食等消費税に関する改正規定(第十四条の六の次に一条を加える改正規定を除く。)は昭和四十四年十月一日から、その他の規定は公布の日から施行する。ただし、改正後の様式第十三号による料理飲食等消費税納入申告書及び様式第十三号の二による料理飲食等消費税納付申告書は、昭和四十四年十月分の料理飲食等消費税に係る申告から適用する。
2 この規則による改正後の徳島県税条例施行規則の様式に相当する改正前の徳島県税条例施行規則に定める様式による用紙は、当分の間、所要の調整をして使用することができるものとする。
附則(昭和四四年規則第七二号)
この規則は、公布の日から施行し、昭和四十四年度において決定した個人の県民税の賦課に関する報告から適用する。
附則(昭和四五年規則第三五号)
1 この規則は、公布の日から施行する。
2 この規則による改正後の徳島県税条例施行規則の様式に相当する改正前の徳島県税条例施行規則に定める様式による用紙は、当分の間、所要の調整をして使用することができるものとする。
附則(昭和四五年規則第五八号)
1 この規則は、公布の日から施行する。
2 この規則による改正後の徳島県税条例施行規則の規定中自動車税に関する部分は昭和四十五年度分の自動車税から、自動車取得税に関する部分は昭和四十五年四月一日以後において自動車を取得した場合について適用する。
附則(昭和四六年規則第六四号)
1 この規則は、公布の日から施行する。
2 この規則による改正後の徳島県税条例施行規則様式第一号の三のその一に相当する改正前の徳島県税条例施行規則様式第一号の三のその一による用紙は、自動車税及び個人の行なう事業に対する事業税以外の税目の納付の告知をする場合にあつては、当分の間、使用することができるものとする。
附則(昭和四七年規則第二五号)
1 この規則は、昭和四十七年四月一日から施行する。ただし、様式第一号の九の二十九のその二による過誤納金還付(充当)通知書は、昭和四十七年度分の自動車税から適用する。
2 この規則による改正後の徳島県税条例施行規則の様式に相当する改正前の徳島県税条例施行規則に定める様式による用紙は、当分の間、所要の調整をして使用することができるものとする。
附則(昭和四七年規則第五六号)
この規則は、公布の日から施行する。
附則(昭和四七年規則第六一号)
1 この規則は、昭和四十七年九月一日から施行する。ただし、第二十四条の次に一条を加える改正規定、様式第一号の三の改正規定、様式第一号の六の改正規定、様式第十九号の二の三の次に四様式を加える改正規定(様式第十九号の二の六及び様式第十九号の二の七に係る部分に限る。)及び次項の規定は、公布の日から施行する。
2 この規則による改正後の徳島県税条例施行規則様式第一号の六のその一に相当する改正前の徳島県税条例施行規則様式第一号の六による用紙は、当分の間、所要の調整をして使用することができるものとする。
附則(昭和四八年規則第一四号)
1 この規則は、昭和四十八年四月一日から施行する。
2 この規則による改正後の徳島県税条例施行規則の様式に相当する改正前の徳島県税条例施行規則に定める様式による用紙は、当分の間、所要の調整をして使用することができるものとする。
附則(昭和四八年規則第三六号)
この規則は、公布の日から施行する。
附則(昭和四八年規則第四三号)
1 この規則は、昭和四十八年六月一日から施行する。ただし、別表第一の改正規定は、昭和四十八年七月一日から施行する。
2 この規則による改正後の徳島県税条例施行規則(以下「新規則」という。)第四条第三項の規定中ゴルフ場及びゴルフ場に類する施設(以下「ゴルフ場等」という。)に関する部分並びに同条第四項の規定は、昭和四十八年六月一日以後におけるゴルフ場等の利用に対して課すべき娯楽施設利用税について適用し、同日前におけるゴルフ場等の利用に対して課する娯楽施設利用税については、なお従前の例による。
3 新規則様式第四号に相当する改正前の徳島県税条例施行規則様式第四号による用紙は、当分の間、所要の調整をして使用することができるものとする。
附則(昭和四八年規則第六〇号)
1 この規則は、公布の日から施行する。ただし、娯楽施設利用税に関する改正規定(第一条の九、様式第一号の十及び様式第十二号の四の改正規定を除く。)は、昭和四十八年九月一日から施行する。
2 この規則による改正後の徳島県税条例施行規則(以下「新規則」という。)第四条第一項及び第五項から第八項まで、第十四条の四、第十四条の四の二、様式第四号、様式第八号のその三並びに様式第十二号のその二の規定は、昭和四十八年九月一日以後における施設の利用に対して課すべき娯楽施設利用税について適用し、同日前における施設の利用に対して課する娯楽施設利用税については、なお従前の例による。
3 新規則の様式に相当する改正前の徳島県税条例施行規則に定める様式による用紙は、当分の間、所要の調整をして使用することができるものとする。
附則(昭和四九年規則第三六号)
1 この規則は、公布の日から施行する。
2 この規則による改正後の徳島県税条例施行規則の規定中自動車税に関する部分は昭和四十九年度分の自動車税から、自動車取得税に関する部分は昭和四十九年四月一日以後において自動車を取得した場合について適用する。
附則(昭和四九年規則第四一号)
1 この規則は、公布の日から施行する。
2 この規則による改正後の徳島県税条例施行規則(以下「新規則」という。)様式第一号の二十の二は、昭和四十九年五月一日以後に終了する事業年度分の法人の事業税及び同日以後の解散又は合併による清算所得に対する法人の事業税(清算所得に対する事業税を課される法人の清算中の事業年度に係る法人の事業税及び残余財産の一部分配により納付すべき法人の事業税を含む。以下この項において同じ。)について適用し、同日前に終了した事業年度分の法人の事業税及び同日前の解散又は合併による清算所得に対する法人の事業税については、なお従前の例による。この場合において、同日から昭和五十年四月三十日までの間に終了する事業年度分の法人の事業税に係る同様式の適用については、同様式中「350万円」とあるのは「300万円」と、「700万円」とあるのは「600万円」とする。
3 新規則の様式に相当する改正前の徳島県税条例施行規則に定める様式による用紙は、当分の間、所要の調整をして使用することができるものとする。
附則(昭和五〇年規則第一一号)
1 この規則は、公布の日から施行する。
2 この規則による改正後の徳島県税条例施行規則第四条第六項の規定は、昭和四十九年十月一日以後におけるボーリング場の利用に対して課すべき娯楽施設利用税について適用し、同日前におけるボーリング場の利用に対して課する娯楽施設利用税については、なお従前の例による。
附則(昭和五〇年規則第四六号)
1 この規則は、公布の日から施行する。
2 この規則による改正後の徳島県税条例施行規則(以下「新規則」という。)の規定中法人の県民税及び法人の事業税に関する部分は、昭和五十年四月一日以後に終了する事業年度分の法人の県民税及び法人の事業税について適用し、同日前に終了した事業年度分の法人の県民税及び法人の事業税については、なお従前の例による。
3 新規則の規定中自動車税に関する部分は、昭和五十年度分の自動車税から適用する。
附則(昭和五〇年規則第五六号)
1 この規則は、公布の日から施行する。ただし、第三十三条及び様式第二十三号の改正規定は、昭和五十年十月一日から施行する。
2 この規則による改正後の徳島県税条例施行規則(以下「新規則」という。)様式第一号の六その一の規定は、昭和五十年四月一日以後に終了する事業年度分の法人の県民税及び法人の事業税に係る延滞金について適用し、同日前に終了した事業年度分の法人の県民税及び法人の事業税に係る延滞金については、なお従前の例による。
3 新規則様式第一号の六その一及び様式第十三号に相当するこの規則による改正前の徳島県税条例施行規則様式第一号の六その一及び様式第十三号による用紙は、当分の間、所要の調整をして使用することができるものとする。
附則(昭和五一年規則第八号)
1 この規則は、昭和五十一年四月一日から施行する。
2 この規則による改正後の徳島県税条例施行規則第四条第三項の表一の項及び別表第一の規定は、昭和五十一年四月一日以後における施設の利用に対して課すべき娯楽施設利用税について適用し、同日前における施設の利用に対して課する娯楽施設利用税については、なお従前の例による。
附則(昭和五一年規則第三四号)
1 この規則は、昭和五十一年四月一日から施行する。
2 この規則による改正後の徳島県税条例施行規則(次項において「新規則」という。)の規定は、昭和五十一年度分の自動車税から適用し、昭和五十年度分までの自動車税については、なお従前の例による。
3 新規則様式第一号の三その三及び様式第十九号の二の六に相当するこの規則による改正前の徳島県税条例施行規則様式第一号の三その三及び様式第十九号の二の六による用紙は、当分の間、所要の調整をして使用することができるものとする。
附則(昭和五一年規則第四〇号)
1 この規則は、公布の日から施行する。
2 この規則による改正後の徳島県税条例施行規則の様式に相当するこの規則による改正前の徳島県税条例施行規則に定める様式による用紙は、当分の間、所要の調整をして使用することができるものとする。
附則(昭和五一年規則第七〇号)
1 この規則は、公布の日から施行する。
2 この規則による改正後の徳島県税条例施行規則(次項において「新規則」という。)の規定は、昭和五十一年度分の個人の県民税及び自動車税から適用し、昭和五十年度分までの個人の県民税及び自動車税については、なお従前の例による。
3 新規則様式第一号の十七に相当するこの規則による改正前の徳島県税条例施行規則様式第一号の十七による用紙は、当分の間、所要の調整をして使用することができるものとする。
附則(昭和五二年規則第一四号)
1 この規則は、昭和五十二年四月一日から施行する。
2 この規則による改正後の徳島県税条例施行規則の様式に相当するこの規則による改正前の徳島県税条例施行規則に定める様式による用紙及び始動票札は、当分の間、所要の調整をして使用することができるものとする。
附則(昭和五二年規則第三〇号)
この規則は、昭和五十二年四月一日から施行する。
附則(昭和五三年規則第五三号)
1 この規則は、公布の日から施行する。
2 改正後の徳島県税条例施行規則の規定は、昭和五十三年度分の自動車税から適用する。
附則(昭和五三年規則第七五号)
1 この規則は、公布の日から施行する。
2 改正後の徳島県税条例施行規則(以下「新規則」という。)第二十五条の二第二項、第二十五条の五及び第二十五条の六の規定は、昭和五十三年度分の自動車税から適用する。
3 新規則第二十九条の四の二第二項、第二十九条の四の四、第二十九条の四の五及び第二十九条の五第一項第六号の規定は、昭和五十三年四月一日以後の自動車の取得に対する自動車取得税について適用する。
附則(昭和五四年規則第一四号)
1 この規則は、昭和五十四年四月一日から施行する。
2 改正後の徳島県税条例施行規則(以下「新規則」という。)の規定中娯楽施設利用税に関する部分は、昭和五十四年四月一日以後における施設の利用に対して課すべき娯楽施設利用税について適用し、同日前における施設の利用に対して課する娯楽施設利用税については、なお従前の例による。
3 新規則の様式に相当する改正前の徳島県税条例施行規則に定める様式による用紙は、当分の間、所要の調整をして使用することができるものとする。
附則(昭和五四年規則第三一号)
1 この規則は、昭和五十四年四月一日から施行する。ただし、第二十八条の改正規定、第二十九条の改正規定、様式第二十号の改正規定及び様式第二十号の二の改正規定は、同月十六日から施行する。
2 改正後の徳島県税条例施行規則(以下「新規則」という。)第二十三条の十一第三号、第二十四条第六号及び第二十五条の六第三号の規定は、昭和五十四年度分の自動車税から適用する。
3 新規則様式第二十号の二に規定する改正前の徳島県税条例施行規則様式第二十号の二による用紙は、当分の間、所要の調整をして使用することができるものとする。
附則(昭和五五年規則第二九号)
1 この規則は、昭和五十五年四月一日から施行する。
2 改正後の徳島県税条例施行規則様式第一号の十二、様式第一号の十四及び様式第一号の十五の規定は、昭和五十五年度分の個人の県民税に係る報告から適用する。
附則(昭和五五年規則第六六号)
1 この規則は、昭和五十五年十一月一日から施行する。ただし、様式第二十号の二の改正規定は、公布の日から施行する。
2 改正後の徳島県税条例施行規則第四条第三項の表の一の項の規定は、昭和五十五年十一月一日以後における施設の利用に対して課すべき娯楽施設利用税について適用し、同日前における施設の利用に対して課する娯楽施設利用税については、なお従前の例による。
附則(昭和五七年規則第六一号)
この規則は、昭和五十七年十月一日から施行する。
附則(昭和五七年規則第六二号)
この規則は、昭和五十七年十月一日から施行する。
附則(昭和五八年規則第七五号)
1 この規則は、公布の日から施行する。
2 改正前の徳島県税条例施行規則様式第十四号による料理飲食等消費税特別徴収義務者登録申請書は、当分の間、改正後の徳島県税条例施行規則様式第十四号による料理飲食等消費税特別徴収義務者登録申請書とみなす。
附則(昭和五八年規則第八一号)
1 この規則は、昭和五十九年一月一日から施行する。
2 改正後の徳島県税条例施行規則第四条第三項の表の一の項の規定は、昭和五十九年一月一日以後における施設の利用に対して課すべき娯楽施設利用税について適用し、同日前における施設の利用に対して課する娯楽施設利用税については、なお従前の例による。
附則(昭和五九年規則第三〇号)
1 この規則は、昭和五十九年四月一日から施行する。
2 改正前の徳島県税条例施行規則(以下「旧規則」という。)様式第一号の六その一の規定は、昭和五十九年四月一日前に終了した事業年度に係る県民税の法人税割又は法人の事業税については、なおその効力を有する。
3 改正後の徳島県税条例施行規則の様式に相当する旧規則に定める様式による用紙は、当分の間、所要の調整をして使用することができるものとする。
附則(昭和五九年規則第四〇号)
この規則は、昭和五十九年七月十三日から施行する。ただし、第三十三条の三を削り、第三十三条の四を第三十三条の三とする改正規定及び様式第二十三号の二を削る改正規定は、昭和六十年四月一日から施行する。
附則(昭和六〇年規則第三号)
(施行期日)
1 この規則は、昭和六十年二月十三日から施行する。
(徳島県税条例施行規則の一部改正に伴う経過措置)
2 改正後の徳島県税条例施行規則の様式に相当する改正前の徳島県税条例施行規則に定める様式による用紙は、当分の間、所要の調整をして使用することができるものとする。
附則(昭和六〇年規則第六号)
1 この規則は、昭和六十年四月一日から施行する。
2 改正後の徳島県税条例施行規則の規定中県たばこ消費税に関する部分は、昭和六十年四月一日以後に行われた法第七十四条の四第一項に規定する売渡し等に係る製造たばこに対して課すべき県たばこ消費税について適用し、同日前に日本専売公社が譲り渡した製造たばこに対して課する県たばこ消費税については、なお従前の例による。
附則(昭和六〇年規則第四五号)
1 この規則は、公布の日から施行する。
2 改正後の徳島県税条例施行規則の規定は、昭和六十年度以後の年度分の自動車税及び昭和六十年四月一日以後の自動車の取得に対して課する自動車取得税について適用する。
附則(昭和六一年規則第九号)
この規則は、昭和六十一年四月一日から施行する。
附則(昭和六一年規則第三九号)
この規則は、公布の日から施行する。
附則(昭和六二年規則第三二号)
1 この規則は、昭和六十二年四月一日から施行する。ただし、第四条、様式第一号の九の三十五及び様式第十四号の三の改正規定は、公布の日から施行する。
2 改正後の徳島県税条例施行規則の様式に相当する改正前の徳島県税条例施行規則に定める様式による用紙は、当分の間、所要の調整をして使用することができるものとする。
附則(昭和六三年規則第六号)抄
1 この規則は、昭和六十三年四月一日から施行する。
附則(平成元年規則第五号)抄
(施行期日)
1 この規則は、平成元年四月一日から施行する。
(徳島県税条例施行規則の一部改正に伴う経過措置)
2 第一条の規定による改正後の徳島県税条例施行規則(以下「新規則」という。)第十五条の二第一号の規定の適用に当たつては、前年における納入金のうちに料理飲食等消費税に係る納入金がある場合には、当該納入金に十分の三を乗じて得た額を特別地方消費税の納入金とみなして合計するものとする。
3 新規則の様式に相当する第一条の規定による改正前の徳島県税条例施行規則に定める様式による用紙は、当分の間、所要の調整をして使用することができるものとする。
附則(平成元年規則第七一号)
この規則は、平成元年十月一日から施行する。
附則(平成二年規則第一四号)
この規則は、平成二年四月一日から施行する。
附則(平成三年規則第一七号)
この規則は、平成三年四月一日から施行する。ただし、第十六条の二、第十六条の三及び様式第十四号の二の改正規定は、同年七月一日から施行する。
附則(平成四年規則第二三号)
1 この規則は、平成四年四月一日から施行する。ただし、第二十五条の七、第二十九条の五並びに様式第十九号の四の二その一及びその二の改正規定は、公布の日から施行する。
2 改正後の徳島県税条例施行規則様式第十九号の四の二その一及びその二に相当する改正前の徳島県税条例施行規則様式第十九号の四の二その一及びその二による用紙は、当分の間、所要の調整をして使用することができるものとする。
附則(平成七年規則第三三号)
1 この規則は、平成七年四月一日から施行する。
2 改正後の徳島県税条例施行規則の様式に相当する改正前の徳島県税条例施行規則に定める様式による用紙は、当分の間、所要の調整をして使用することができるものとする。
附則(平成七年規則第五七号)抄
1 この規則は、公布の日から施行する。
附則(平成七年規則第六八号)
1 この規則は、公布の日から施行する。
2 改正後の別表第四号の規定は、平成七年十月一日から適用する。
附則(平成七年規則第八〇号)
この規則は、平成八年一月一日から施行する。
附則(平成八年規則第一五号)
1 この規則は、平成八年四月一日から施行する。
2 改正後の徳島県税条例施行規則(以下「新規則」という。)第二十五条の七第二項、第二十五条の九及び様式第十九号の四の二その二の規定は、平成八年度分の自動車税から適用する。
3 新規則様式第十二号及び様式第十九号の四の二その二に相当する改正前の徳島県税条例施行規則様式第十二号及び様式第十九号の四の二その二による用紙は、当分の間、所要の調整をして使用することができるものとする。
附則(平成九年規則第二〇号)
この規則は、平成九年四月一日から施行する。
附則(平成一〇年規則第一号)
この規則は、平成十年二月二日から施行する。
附則(平成一〇年規則第一一号)
1 この規則は、平成十年四月一日から施行する。
2 改正後の徳島県税条例施行規則(以下「改正後の規則」という。)第二十五条の三の規定は、平成十年度以後の年度分の自動車税について適用し、平成九年度分までの自動車税については、なお従前の例による。
3 改正後の規則第二十九条の四の三の規定は、平成十年四月一日以後の自動車の取得に対して課すべき自動車取得税について適用し、同日前の自動車の取得に対して課する自動車取得税については、なお従前の例による。
附則(平成一〇年規則第四二号)
この規則は、公布の日から施行する。
附則(平成一〇年規則第七六号)
1 この規則は、公布の日から施行する。ただし、第三十三条の三の次に一条を加える改正規定は、平成十年十月一日から施行する。
2 平成十一年六月三十日までの間における改正後の徳島県税条例施行規則(以下「新規則」という。)第十四条の五の二第一項、第二項及び第九項第三号(これらの規定を新規則第十四条の五の四及び第十七条の三において準用する場合を含む。)の規定の適用については、新規則第十四条の五の二第一項及び第二項中「三月前」とあるのは「五月前」と、「六月」とあるのは「八月」と、同条第九項第三号中「三月」とあるのは「五月」とする。
3 新規則様式第一号の二十の五その一に相当する改正前の徳島県税条例施行規則様式第一号の二十の五その一による用紙は、当分の間、所要の調整をして使用することができるものとする。
附則(平成一一年規則第二七号)
1 この規則は、平成十一年四月一日から施行する。
2 改正後の徳島県税条例施行規則様式第一号の三、様式第一号の五その二、様式第一号の六、様式第一号の九の二十九その一及びその二、様式第十五号並びに様式第二十号の四に相当する改正前の徳島県税条例施行規則様式第一号の三、様式第一号の五その三、様式第一号の六、様式第一号の九の二十九その一及びその二、様式第十五号並びに様式第二十号の四による用紙は、当分の間、所要の調整をして使用することができるものとする。
附則(平成一二年規則第一六号)
1 この規則は、平成十二年四月一日から施行する。
2 改正前の徳島県税条例施行規則第十七条の三の規定は、この規則の施行の日前における遊興、飲食及び宿泊並びにその他の利用行為(徳島県税条例の一部を改正する条例(平成九年徳島県条例第四十一号)による改正前の徳島県税条例第三十五条に規定するその他の利用行為をいう。)の状況等を記載した電磁的記録又は電子計算機出力マイクロフィルムによる保存の承認については、なおその効力を有する。
附則(平成一二年規則第一二六号)
この規則は、平成十三年一月六日から施行する。
附則(平成一三年規則第三一号)
1 この規則は、平成十三年四月一日から施行する。
2 この規則による改正後のそれぞれの規則の様式に相当するこの規則による改正前のそれぞれの規則に定める様式による用紙は、当分の間、所要の調整をして使用することができるものとする。
附則(平成一三年規則第三八号)抄
1 この規則は、平成十三年四月一日から施行する。
附則(平成一三年規則第三九号)
1 この規則は、平成十三年四月一日から施行する。
2 改正後の徳島県税条例施行規則の様式に相当する改正前の徳島県税条例施行規則に定める様式による用紙は、当分の間、所要の調整をして使用することができるものとする。
附則(平成一三年規則第五七号)
この規則は、平成十四年四月一日から施行する。
附則(平成一三年規則第六八号)
この規則は、平成十三年八月一日から施行する。
附則(平成一四年規則第四七号)
1 この規則は、平成十四年四月一日から施行する。
2 改正後の徳島県税条例施行規則第二十五条の七、第二十五条の九及び様式第十九号の四の二の規定は、平成十四年度分の自動車税から適用する。
附則(平成一五年規則第三四号)
この規則は、平成十五年四月一日から施行する。ただし、第一条の十九の三、様式第一号の六その二、様式第一号の九の十二、様式第一号の九の十六、様式第一号の二十の二、様式第一号の二十の二の二及び様式第一号の二十の二の三の改正規定は、公布の日から施行する。
附則(平成一六年規則第三一号)
この規則は、平成十六年四月一日から施行する。
附則(平成一七年規則第五三号)
1 この規則は、平成十七年四月一日から施行する。
2 改正後の徳島県税条例施行規則(以下「新規則」という。)第二十五条の七、第二十五条の九及び様式第十九号の四の二の規定は、平成十七年度分の自動車税から適用する。
3 新規則の様式に相当する改正前の徳島県税条例施行規則に定める様式による用紙は、当分の間、所要の調整をして使用することができるものとする。
附則(平成一八年規則第一三号)
1 この規則は、平成十八年四月一日から施行する。
2 改正後の徳島県税条例施行規則(以下「新規則」という。)様式第一号の三その五並びに様式第十九号の四その一及びその二の規定は、平成十八年度分の自動車税から適用する。
3 新規則の様式に相当する改正前の徳島県税条例施行規則に定める様式による用紙は、当分の間、所要の調整をして使用することができるものとする。
附則(平成一八年規則第五五号)
この規則は、平成十八年五月一日から施行する。
附則(平成一九年規則第一八号)
この規則は、平成十九年四月一日から施行する。ただし、第十四条の四の二第二項の改正規定は、公布の日から施行する。
附則(平成一九年規則第一九号)
1 この規則は、平成十九年四月一日から施行する。ただし、第一条の二十、第一条の二十一、第二十九条の六及び第二十九条の七の改正規定は公布の日から、様式第二十号及び様式第二十号の二の改正規定は同月十六日から施行する。
2 改正後の徳島県税条例施行規則(以下「新規則」という。)第二十五条の四第四号、第二十九条の五第二項第四号及び別表第四号の規定は、平成十九年度分の自動車税から適用する。
3 新規則様式第一号の三その一及びその五、様式第一号の五その一及びその二並びに様式第二十号の二に相当する改正前の徳島県税条例施行規則様式第一号の三その一及びその五、様式第一号の五その一及びその二並びに様式第二十号の二による用紙は、当分の間、所要の調整をして使用することができるものとする。
附則(平成二〇年規則第三〇号)
1 この規則は、平成二十年四月一日から施行する。
2 改正後の徳島県税条例施行規則(以下「新規則」という。)第二十五条の七、第二十五条の九及び様式第十九号の四の二の規定は、平成二十年度分の自動車税から適用する。
3 新規則の様式に相当する改正前の徳島県税条例施行規則に定める様式による用紙は、当分の間、所要の調整をして使用することができるものとする。
附則(平成二〇年規則第三七号)
1 この規則は、公布の日から施行する。
2 改正後の徳島県税条例施行規則(以下「新規則」という。)第一条の二十及び様式第一号の二十の二の三の規定は、平成二十年四月一日以後に開始する事業年度分の法人の県民税及び同日以後に開始する連結事業年度分の法人の県民税から適用する。
3 地方税法施行令及び国有資産等所在市町村交付金法施行令の一部を改正する政令(平成二十年政令第百五十二号)附則第十五条第一項の適用日前の地方税法等の一部を改正する法律(平成二十年法律第二十一号)第一条の規定による改正前の地方税法(昭和二十五年法律第二百二十六号)第七十三条の二十四第一項第四号に該当する場合における当該土地の取得に係る新規則第一条の二十一の三に規定する申告書については、なお従前の例による。
4 新規則様式第一号の二十の二の三及び様式第一号の二十の五その一に相当する改正前の徳島県税条例施行規則様式第一号の二十の二の三及び様式第一号の二十の五その一による用紙は、当分の間、所要の調整をして使用することができるものとする。
附則(平成二〇年規則第五一号)
(施行期日等)
1 この規則は、平成二十年十月一日から施行する。ただし、次の各号に掲げる規定は、当該各号に定める日から施行する。
一 附則第三項 公布の日
二 第一条の七の十一第二項及び第三項の改正規定 株式等の取引に係る決済の合理化を図るための社債等の振替に関する法律等の一部を改正する法律(平成十六年法律第八十八号)の施行の日
(施行の日=平成二一年一月五日)
三 様式第十九号の三及び様式第十九号の四の改正規定 平成二十二年四月一日
2 改正後の徳島県税条例施行規則(以下「新規則」という。)の規定中法人の事業税及び地方法人特別税に関する部分は、平成二十年十月一日以後に開始する事業年度に係る法人の事業税及び同日以後の解散(合併による解散を除く。)による清算所得に対する法人の事業税(清算所得に対する法人の事業税を課される法人の清算中の事業年度に係る法人の事業税及び残余財産の一部の分配又は引渡しにより納付すべき法人の事業税を含む。)並びにこれらと併せて賦課され又は申告される地方法人特別税について適用する。
(経過措置)
3 この規則の公布の日から株式等の取引に係る決済の合理化を図るための社債等の振替に関する法律等の一部を改正する法律の施行に伴う関係政令の整備に関する政令(平成二十年政令第二百十九号)の施行の日の前日までの間における同令第六条の規定により担保を提供する者についての改正前の第一条の七の十一第二項の規定の適用については、同項中「担保提供書に令第六条の十に掲げる書類を添えて、これ」とあるのは、「担保提供書」とする。
4 新規則様式第一号の九の二十九その一及びその三、様式第一号の九の三十五、様式第一号の二十の二、様式第一号の二十の二の二、様式第一号の二十の三並びに様式第十九号の三に相当する改正前の徳島県税条例施行規則様式第一号の九の二十九その一及びその三、様式第一号の九の三十五、様式第一号の二十の二、様式第一号の二十の二の二、様式第一号の二十の三並びに様式第十九号の三による用紙は、当分の間、所要の調整をして使用することができるものとする。
附則(平成二一年規則第三六号)
1 この規則は、平成二十一年四月一日から施行する。ただし、様式第一号の二十の五その二の改正規定は、同年六月四日から施行する。
2 平成二十一年度分の自動車税の減免の対象となる一般乗合用のバスの総数の算定についての改正後の徳島県税条例施行規則(以下「新規則」という。)第二十五条の七第一項及び第二項の規定の適用については、同条第一項中「徳島県市町村生活交通変革促進費補助金」とあるのは、「徳島県市町村生活交通ネットワーク構築支援費補助金」とする。
3 新規則の様式に相当する改正前の徳島県税条例施行規則に定める様式による用紙は、当分の間、所要の調整をして使用することができるものとする。
附則(平成二二年規則第三〇号)
1 この規則は、平成二十二年四月一日から施行する。ただし、第一条の十六、第二条の二及び第十条の改正規定は、公布の日から施行する。
2 改正後の徳島県税条例施行規則様式第一号の二十の五その一及びその二並びに様式第十九号の二の五の十一に相当する改正前の徳島県税条例施行規則様式第一号の二十の五その一及びその二並びに様式第十九号の二の五の十一による用紙は、当分の間、所要の調整をして使用することができるものとする。
附則(平成二三年規則第三〇号)
この規則は、平成二十三年五月一日から施行する。
附則(平成二三年規則第五一号)
1 この規則は、公布の日から施行する。
2 徳島県税条例施行規則の一部を改正する規則(平成二十三年徳島県規則第二十六号)は、廃止する。
3 改正後の徳島県税条例施行規則様式第一号の二十の五その二に相当する改正前の徳島県税条例施行規則様式第一号の二十の五その二による用紙は、当分の間、所要の調整をして使用することができるものとする。
附則(平成二三年規則第五九号)
この規則は、公布の日から施行する。
附則(平成二四年規則第三四号)抄
1 この規則は、平成二十四年四月一日から施行する。
附則(平成二四年規則第三五号)
(施行期日)
1 この規則は、平成二十四年四月一日から施行する。ただし、第二十六条の二第二項の改正規定は、公布の日から施行する。
(経過措置)
2 平成二十四年度分の自動車税の減免の対象となる一般乗合用のバスの総数の算定についての改正後の徳島県税条例施行規則(以下「新規則」という。)第二十五条の七第一項及び第二項の規定の適用については、同条第一項中「徳島県生活バス路線維持確保補助金」とあるのは、「徳島県市町村生活交通変革促進費補助金」とする。
3 新規則附則第四項の規定は、平成二十四年四月一日以後の自動車の取得に対して課すべき自動車取得税について適用し、同日前の自動車の取得に対して課する自動車取得税については、なお従前の例による。
4 新規則様式第一号の三その一、様式第一号の五その一及び様式第一号の二十の五その二に相当する改正前の徳島県税条例施行規則様式第一号の三その一、様式第一号の五その一及び様式第一号の二十の五その二による用紙は、当分の間、所要の調整をして使用することができるものとする。
附則(平成二四年規則第五五号)
この規則は、公布の日から施行する。
附則(平成二五年規則第九号)
1 この規則は、平成二十五年四月一日から施行する。
2 改正後の様式第一号の二十の五その一及びその二に相当する改正前の様式第一号の二十の五その一及びその二による用紙は、当分の間、所要の調整をして使用することができるものとする。
附則(平成二五年規則第三四号)
1 この規則は、公布の日から施行する。ただし、様式第一号の三その一からその九までの改正規定、様式第一号の五その二の改正規定、様式第一号の六その一督促状裏面及び同様式その二督促状裏面の改正規定並びに同様式その三督促状裏面の注意事項第二号の改正規定(同号を同注意事項第三号とする部分を除く。)、様式第十九号の二の五の三の改正規定(「
納付の場所 |
」を「
納付の場所 | |
更正・決定の理由 |
」に改める部分を除く。)並びに様式第十九号の二の五の十二の改正規定(「
」を「
更正・決定の理由 | |||||||||||
」に改める部分を除く。)は、平成二十六年一月一日から施行する。
2 改正後の様式第一号の三その一からその四まで及びその六からその八まで、様式第一号の五その二、様式第一号の六その一及びその二、様式第一号の九の二十九その一からその三まで、様式第一号の十五、様式第十二号並びに様式第十九号の二の五の七に相当する改正前の様式第一号の三その一からその四まで及びその六からその八まで、様式第一号の五その二、様式第一号の六その一及びその二、様式第一号の九の二十九その一からその三まで、様式第一号の十五、様式第十二号並びに様式第十九号の二の五の七による用紙は、当分の間、所要の調整をして使用することができるものとする。
附則(平成二五年規則第五一号)抄
1 この規則は、平成二十六年一月一日から施行する。
附則(平成二六年規則第四三号)
1 この規則は、平成二十六年四月一日から施行する。ただし、第十四条の四の二第一項及び第二項並びに第十四条の五第二項の改正規定は、平成二十八年一月一日から施行する。
2 改正後の様式第一号の二十の五その一及びその二の規定は、平成二十六年四月一日以後の不動産の取得に対して課すべき不動産取得税について適用する。
3 改正後の様式第一号の二十の五その一及びその二に相当する改正前の様式第一号の二十の五その一及びその二による用紙は、当分の間、所要の調整をして使用することができるものとする。
附則(平成二七年規則第二六号)
この規則は、平成二十七年四月一日から施行する。
附則(平成二七年規則第二八号)
この規則は、公布の日から施行する。
附則(平成二七年規則第四八号)
この規則は、公布の日から施行する。
附則(平成二七年規則第六六号)
1 この規則は、平成二十八年一月一日から施行する。
2 改正後の徳島県税条例施行規則の様式に相当する改正前の徳島県税条例施行規則に定める様式による用紙は、当分の間、所要の調整をして使用することができるものとする。
附則(平成二八年規則第四六号)
1 この規則は、平成二十八年四月一日から施行する。
2 改正後の徳島県税条例施行規則の様式に相当する改正前の徳島県税条例施行規則に定める様式による用紙は、当分の間、所要の調整をして使用することができるものとする。
附則(平成二八年規則第六四号)
この規則は、公布の日から施行する。
附則(平成二八年規則第七二号)
1 この規則は、平成二十九年四月一日から施行する。ただし、様式第一号の三その二、その三、その四及びその六からその九までの改正規定、様式第一号の四その一の備考の改正規定、様式第一号の六その一及びその二の改正規定並びに様式第一号の九の二の改正規定は公布の日から、第一条の二十の改正規定、第一条の二十一の改正規定、第二十三条の十の九の改正規定(同条を第二十三条の十の十とする部分を除く。)及び第二十三条の十の十の改正規定(同条を第二十三条の十の十一とする部分を除く。)は同年一月一日から施行する。
2 改正後の徳島県税条例施行規則の様式に相当する改正前の徳島県税条例施行規則に定める様式による用紙は、当分の間、所要の調整をして使用することができるものとする。
附則(平成二九年規則第三四号)
この規則は、平成二十九年四月一日から施行する。
附則(平成二九年規則第三六号)
1 この規則は、公布の日から施行する。
2 改正後の様式第一号の二十の二の二に相当する改正前の様式第一号の二十の二の二による用紙は、当分の間、所要の調整をして使用することができるものとする。
附則(平成三〇年規則第二九号)
1 この規則は、平成三十年四月一日から施行する。
2 改正後の様式第一号の二十の五その一に相当する改正前の様式第一号の二十の五その一による用紙は、当分の間、所要の調整をして使用することができるものとする。
附則(平成三〇年規則第五二号)
この規則は、公布の日から施行する。
附則(令和元年規則第一五号)
(施行期日)
1 この規則は、令和元年十月一日から施行する。
(経過措置)
2 令和元年十月一日前の自動車の取得に対して課する地方税法等の一部を改正する等の法律(平成二十八年法律第十三号)第二条の規定による改正前の地方税法(昭和二十五年法律第二百二十六号。以下「旧法」という。)に規定する自動車取得税については、なお従前の例による。
3 改正後の徳島県税条例施行規則(以下「新規則」という。)の規定中自動車税の環境性能割に関する部分は、令和元年十月一日以後に取得された自動車に対して課する自動車税の環境性能割について適用する。
4 新規則の規定中自動車税の種別割に関する部分は、令和元年度分の令和元年十月一日以後に納税義務が発生した者に課する自動車税の種別割及び令和二年度以後の年度分の自動車税の種別割について適用し、令和元年度分までの同日前に納税義務が発生した者に課する旧法に規定する自動車税については、なお従前の例による。
5 新規則の様式に相当する改正前の徳島県税条例施行規則に定める様式による用紙は、当分の間、所要の調整をして使用することができるものとする。
附則(令和二年規則第七五号)
この規則は、公布の日から施行する。
附則(令和二年規則第八四号)
この規則は、令和三年一月一日から施行する。ただし、様式第一号の二十の二の三に備考として次のように加える改正規定及び同様式を様式第一号の二十の二の三その一とし、同様式にその二として次のように加える改正規定は、公布の日から施行する。
附則(令和三年規則第一三号)
この規則は、令和三年四月一日から施行する。
附則(令和三年規則第二一号)
1 この規則は、令和三年四月一日から施行する。
2 この規則による改正後のそれぞれの規則の様式に相当するこの規則による改正前のそれぞれの規則に定める様式による用紙は、当分の間、所要の調整をして使用することができるものとする。
附則(令和三年規則第五八号)
1 この規則は、令和四年一月一日から施行する。ただし、第一条中徳島県税条例施行規則第一条の十三、様式第一号の十二、様式第一号の十四及び様式第一号の十五の改正規定は同年四月一日から、第一条中同規則第二十三条の十三第一項の改正規定は同年一月四日から施行する。
2 第一条の規定による改正後の徳島県税条例施行規則第一条の十三、様式第一号の十二、様式第一号の十四及び様式第一号の十五の規定は、令和四年度分の個人の県民税に係る報告から適用する。
3 第一条の規定による改正後の徳島県税条例施行規則及び第二条の規定による改正後の徳島県会計規則の様式に相当する第一条の規定による改正前の徳島県税条例施行規則及び第二条の規定による改正前の徳島県会計規則に定める様式による用紙は、当分の間、所要の調整をして使用することができるものとする。
附則(令和五年規則第一号)
この規則は、令和五年四月一日から施行する。ただし、様式第一号の九の三十五の注意事項第二号の改正規定、様式第一号の九の四十三を同様式その一とし、同様式にその二として次のように加える改正規定、様式第一号の十七の改正規定及び様式第一号の二十の二の三の改正規定は、公布の日から施行する。
附則(令和五年規則第五号)
1 この規則は、令和五年四月一日から施行する。ただし、第四条の三の改正規定は、公布の日から施行する。
2 改正後の様式第十二号に相当する改正前の様式第十二号による用紙は、当分の間、所要の調整をして使用することができるものとする。
附則(令和六年規則第二四号)
(施行期日)
1 この規則は、令和六年四月一日から施行する。ただし、第一条の七第二項、第二十五条の七第三項及び第二十五条の九第三号、附則第四項、様式第十九号の二の五の十二並びに様式第十九号の四の二の改正規定並びに次項及び附則第四項の規定は、公布の日から施行する。
(経過措置)
2 改正後の附則第四項の規定は、令和三年四月一日以後に取得された自動車に対して課する自動車税の環境性能割について適用する。
3 改正後の様式第一号の十二その二、様式第一号の十四及び様式第一号の十五の規定は、令和六年度以後の年度分の個人の県民税の賦課徴収に関する報告について適用し、令和五年度分までの個人の県民税の賦課徴収に関する報告については、なお従前の例による。
4 改正後の様式第十九号の四の二に相当する改正前の様式第十九号の四の二による用紙は、当分の間、所要の調整をして使用することができるものとする。
附則(令和六年規則第三九号)抄
1 この規則は、令和六年四月一日から施行する。
附則(令和六年規則第六八号)
この規則は、令和七年四月一日から施行する。
附則(令和七年規則第七号)
この規則は、令和七年三月二十四日から施行する。
別表(第二十三条の二十八、第二十五条の二関係)
(昭四五規則五八・追加、昭四七規則五六・昭四八規則三六・昭四九規則三六・昭五一規則八・昭五三規則七五・昭五七規則六二・昭六〇規則四五・昭六一規則九・昭六二規則三二・一部改正、平二規則一四・旧別表第二・一部改正、平四規則二三・平七規則五七・平七規則六八・平九規則二〇・平一〇規則四二・平一一規則二七・平一二規則一二六・平一九規則一九・平二一規則三六・平二二規則三〇・平二五規則九・令元規則一五・一部改正)
障害の区分 | 障害の級別 | |
視覚障害 | 一級から三級までの各級及び四級の1 | |
聴覚障害 | 二級及び三級 | |
平衡機能障害 | 三級 | |
音声機能障害 | 三級(喉頭摘出によるものに限る。) | |
上肢不自由 | 一級及び二級 | |
下肢不自由 | 一級から六級までの各級 | |
体幹不自由 | 一級から三級までの各級及び五級 | |
乳幼児期以前の非進行性脳病変による運動機能障害 | 上肢機能 | 一級及び二級 |
移動機能 | 一級から六級までの各級 | |
心臓機能障害 | 一級及び三級 | |
腎臓機能障害 | 一級及び三級 | |
呼吸器機能障害 | 一級及び三級 | |
ぼうこう又は直腸の機能障害 | 一級及び三級 | |
小腸の機能障害 | 一級及び三級 | |
ヒト免疫不全ウイルスによる免疫機能障害 | 一級から三級までの各級 | |
肝臓機能障害 | 一級から三級までの各級 | |
障害の区分 | 重度障害の程度又は障害の程度 |
視覚障害 | 特別項症から第四項症までの各項症 |
聴覚障害 | 特別項症から第四項症までの各項症 |
平衡機能障害 | 特別項症から第四項症までの各項症 |
音声機能障害 | 特別項症から第二項症までの各項症(喉頭摘出によるものに限る。) |
上肢不自由 | 特別項症から第三項症までの各項症 |
下肢不自由 | 特別項症から第六項症までの各項症及び第一款症から第三款症までの各款症 |
体幹不自由 | 特別項症から第六項症までの各項症及び第一款症から第三款症までの各款症 |
心臓機能障害 | 特別項症から第三項症までの各項症 |
腎臓機能障害 | 特別項症から第三項症までの各項症 |
呼吸器機能障害 | 特別項症から第三項症までの各項症 |
ぼうこう又は直腸の機能障害 | 特別項症から第三項症までの各項症 |
小腸の機能障害 | 特別項症から第三項症までの各項症 |
三 療育手帳の交付を受けている者のうち、知的障害者の障害の程度に関し厚生労働大臣が定める基準に規定する重度の障害に該当する障害を有するもの
四 精神障害者保健福祉手帳の交付を受けている者のうち精神保健及び精神障害者福祉に関する法律施行令(昭和二十五年政令第百五十五号)第六条第三項に定める一級の障害を有するものであつて、次のいずれかに該当するもの
イ 自立支援医療受給者証(障害者の日常生活及び社会生活を総合的に支援するための法律施行令(平成十八年政令第十号)第一条の二第三号に掲げる精神通院医療(ロにおいて「精神通院医療」という。)に係るものに限る。)の交付を受けているもの
ロ 精神通院医療に相当する療養の給付を受けていることについて病院又は診療所から証明を受けたもの
(昭三四規則八三・全改、平一九規則一九・平二五規則九・一部改正)

(昭三四規則八三・全改、平一九規則一九・平三〇規則二九・一部改正)

(昭四六規則六四・全改、昭四七規則六一・昭四八規則一四・昭五一規則三四・昭五一規則四〇・昭五二規則一四・昭五四規則一四・昭六三規則六・平七規則三三・平八規則一五・平九規則二〇・平一〇規則四二・平一一規則二七・平一七規則五三・平一九規則一九・平二〇規則三〇・平二一規則三六・平二四規則三五・平二五規則三四・平二八規則四六・令二規則八四・令三規則五八・一部改正)

(平八規則一五・全改、平一一規則二七・平一七規則五三・平二〇規則三〇・平二五規則三四・平二八規則四六・平二八規則七二・令二規則八四・令三規則五八・一部改正)

(平八規則一五・追加、平一一規則二七・平一七規則五三・平二〇規則三〇・平二五規則三四・平二八規則四六・平二八規則七二・令二規則八四・令三規則五八・一部改正)

(平九規則二〇・追加、平一一規則二七・平一七規則五三・平一八規則一三・平二〇規則三〇・平二五規則三四・平二八規則四六・平二八規則七二・令二規則八四・令三規則五八・一部改正)

(平一〇規則四二・追加、平一一規則二七・平一七規則五三・平二〇規則三〇・平二五規則三四・平二八規則四六・平二八規則七二・令二規則八四・一部改正、令三規則五八・旧様式第一号の三その六繰上・一部改正)

(平一〇規則四二・追加、平一一規則二七・平一七規則五三・平二〇規則三〇・平二四規則五五・平二五規則三四・平二八規則四六・平二八規則七二・令二規則八四・一部改正、令三規則五八・旧様式第一号の三その七繰上・一部改正)

(平一七規則五三・追加、平二〇規則三〇・平二五規則三四・平二五規則五一・平二八規則四六・平二八規則七二・令元規則一五・令二規則八四・一部改正、令三規則五八・旧様式第一号の三その八繰上)

(平二二規則三〇・追加、平二五規則三四・平二七規則二六・平二八規則四六・平二八規則七二・令元規則一五・令二規則八四・一部改正、令三規則五八・旧様式第一号の三その九繰上)


(昭四四規則五三・全改、昭五二規則一四・平元規則五・平八規則一五・一部改正、平九規則二〇・旧様式第一号の四・一部改正、平一七規則五三・平二〇規則三〇・平二八規則四六・平二八規則七二・一部改正)

(平九規則二〇・追加、平一七規則五三・平一八規則一三・平二〇規則三〇・平二八規則四六・令三規則五八・一部改正)

(平一七規則五三・全改、平一九規則一九・平二〇規則三〇・平二一規則三六・平二四規則三五・一部改正、令三規則五八・旧様式第一号の五その一・一部改正)

(平八規則一五・全改、平一一規則二七・平一五規則三四・一部改正、平一七規則五三・旧様式第一号の六その二繰上・一部改正、平二〇規則三〇・平二〇規則五一・平二五規則三四・平二八規則四六・平二八規則七二・令元規則一五・令二規則八四・令三規則五八・一部改正)

(平八規則一五・追加、平九規則二〇・平一〇規則四二・平一一規則二七・一部改正、平一七規則五三・旧様式第一号の六その三繰上・一部改正、平二〇規則三〇・平二〇規則五一・平二五規則三四・平二八規則四六・平二八規則七二・令元規則一五・令二規則八四・令三規則五八・一部改正)

(昭三四規則八三・全改、昭三八規則二六・昭三八規則八二・昭四二規則二三・昭四四規則三七・昭五二規則一四・平元規則五・平八規則一五・平一七規則五三・平二〇規則三〇・平二五規則三四・平二八規則四六・一部改正)

(昭三四規則八三・全改、昭三八規則二六・昭三八規則八二・昭三九規則六八・昭三九規則一一一・昭四二規則二三・昭四四規則三七・昭四八規則一四・昭五二規則一四・平元規則五・平八規則一五・平一七規則五三・平二〇規則三〇・平二五規則三四・平二八規則四六・一部改正)

(昭三四規則八三・全改、昭三八規則二六・昭四二規則二三・昭四四規則三七・昭五二規則一四・平八規則一五・平一七規則五三・平二〇規則三〇・平二四規則三五・平二五規則三四・平二八規則四六・一部改正)

(昭三四規則八三・追加、昭四二規則二三・昭五二規則一四・平元規則五・平一七規則五三・平二〇規則三〇・平二八規則七二・令三規則二一・一部改正)

(昭三四規則八三・追加、昭三八規則二六・昭四二規則二三・昭五二規則一四・平元規則五・平一七規則五三・平二〇規則三〇・平二五規則三四・平二八規則四六・一部改正)

(昭三四規則八三・追加、昭四二規則二三・昭六〇規則六・平元規則五・平一七規則五三・平二〇規則三〇・一部改正)

(昭三四規則八三・追加、昭三八規則二六・昭四二規則二三・昭四四規則三七・昭六〇規則六・平元規則五・平一七規則五三・平二〇規則三〇・平二五規則三四・平二八規則四六・一部改正)

(昭三四規則八三・追加、昭三八規則二六・昭三八規則八二・昭四二規則二三・昭四四規則三七・昭五二規則一四・平一七規則五三・平二〇規則三〇・平二五規則三四・平二八規則四六・一部改正)

(昭三四規則八三・追加、昭三八規則八二・昭四二規則二三・昭五二規則一四・平元規則五・平一七規則五三・平二〇規則三〇・一部改正)

様式第一号の九の八 削除
(昭五九規則三〇)
(昭三四規則八三・追加、昭三八規則二六・昭三八規則八二・昭四二規則二三・昭四四規則三七・昭五二規則一四・平一七規則五三・平二〇規則三〇・平二五規則三四・平二八規則四六・一部改正)

(昭三四規則八三・追加、昭三八規則八二・昭四二規則二三・昭五二規則一四・平元規則五・平一七規則五三・平二〇規則三〇・一部改正)

(平28規則46・全改)

(平28規則46・追加)

(平28規則46・追加)

(平28規則46・追加)

(昭三四規則八三・追加、昭三八規則二六・昭四二規則二三・昭四四規則三七・昭五二規則一四・平元規則五・平一七規則五三・平二〇規則三〇・平二五規則三四・一部改正、平二八規則四六・旧第一条の九の十三繰下・一部改正)

(昭三四規則八三・追加、昭三八規則八二・昭四二規則二三・昭五二規則一四・平元規則五・平一三規則三一・平一七規則五三・平二〇規則三〇・平二七規則六六・一部改正、平二八規則四六・旧第一条の九の十四繰下・一部改正)

(平28規則46・全改)

(平28規則46・追加)

(昭三四規則八三・追加、昭三八規則二六・昭三八規則八二・昭四二規則二三・昭四四規則三七・昭五二規則一四・平一七規則五三・平二〇規則三〇・平二五規則三四・一部改正、平二八規則四六・旧第一条の九の十八繰下・一部改正)

(平28規則46・追加)

(平28規則46・追加)

(平28規則46・追加)

(平28規則46・追加)

(平28規則46・追加)

(昭三四規則八三・追加、昭三八規則八二・昭四二規則二三・昭五二規則一四・平一七規則五三・平二〇規則三〇・一部改正、平二八規則四六・旧様式第一号の九の十九繰下・一部改正)

(昭三四規則八三・追加、昭三八規則二六・昭三八規則八二・昭四二規則二三・昭四四規則三七・昭五二規則一四・平一七規則五三・平二〇規則三〇・平二五規則三四・一部改正、平二八規則四六・旧第一条の九の二十繰下・一部改正)

(昭三四規則八三・追加、昭三八規則二六・昭三八規則八二・昭四二規則二三・昭四四規則三七・昭五二規則一四・平一七規則五三・平二〇規則三〇・平二五規則三四・一部改正、平二八規則四六・旧第一条の九の二十一繰下・一部改正)

(平28規則46・追加)

(昭三四規則八三・追加、昭三八規則八二・昭四二規則二三・昭五二規則一四・平元規則五・平一三規則三九・平一七規則五三・平二〇規則三〇・一部改正、平二八規則四六・旧第一条の九の二十三繰下・一部改正)

(昭三四規則八三・追加、昭三八規則二六・昭三八規則八二・昭四二規則二三・昭四四規則三七・昭五二規則一四・昭五九規則三〇・平元規則五・平一七規則五三・平二〇規則三〇・平二五規則三四・一部改正、平二八規則四六・旧第一条の九の二十四繰下・一部改正)

(昭三四規則八三・追加、昭三八規則二六・昭三八規則八二・昭四二規則二三・昭四四規則三七・平元規則五・平一七規則五三・平二〇規則三〇・平二五規則三四・一部改正、平二八規則四六・旧第一条の九の二十五繰下・一部改正)

(昭三四規則八三・追加、昭三八規則二六・昭四二規則二三・昭四四規則三七・平元規則五・平一七規則五三・平二〇規則三〇・平二五規則三四・一部改正、平二八規則四六・旧第一条の九の二十六繰下・一部改正)

(昭三四規則八三・追加、昭三八規則二六・昭四二規則二三・昭四四規則三七・昭五二規則一四・平一七規則五三・平二〇規則三〇・平二五規則三四・一部改正、平二八規則四六・旧第一条の九の二十七繰下・一部改正)

(昭三四規則八三・追加、昭四二規則二三・昭五二規則一四・平一七規則五三・平二〇規則三〇・平二七規則六六・一部改正、平二八規則四六・旧様式第一号の九の二十八繰下・一部改正)

(令3規則58・全改、令5規則1・一部改正)

(昭三四規則八三・追加、昭四二規則二三・昭四七規則二五・昭五二規則一四・平元規則五・平一七規則五三・平二〇規則三〇・平二七規則六六・一部改正、平二八規則四六・旧様式第一号の九の三十繰下・一部改正、令三規則二一・令三規則五八・一部改正)

(昭三四規則八三・追加、昭四二規則二三・昭五二規則一四・平一〇規則四二・平一七規則五三・平二〇規則三〇・平二七規則六六・一部改正、平二八規則四六・旧様式第一号の九の三十二繰下・一部改正、令三規則二一・一部改正)

(平一〇規則四二・追加、平一七規則五三・平二〇規則三〇・平二七規則六六・一部改正、平二八規則四六・旧様式第一号の九の三十二の二繰下・一部改正、令三規則二一・一部改正)

(平一〇規則四二・追加、平一七規則五三・平二〇規則三〇・平二七規則六六・一部改正、平二八規則四六・旧様式第一号の九の三十二の三繰下・一部改正、令三規則二一・一部改正)

(平一〇規則四二・追加、平一七規則五三・平二〇規則三〇・平二七規則六六・一部改正、平二八規則四六・旧様式第一号の九の三十二の四繰下・一部改正、令三規則二一・一部改正)

(昭三八規則八二・全改、昭四二規則二三・昭五二規則一四・平元規則五・平一三規則三一・平一七規則五三・平二〇規則三〇・平二七規則六六・一部改正、平二八規則四六・旧様式第一号の九の三十三繰下・一部改正、令三規則五八・一部改正)

(昭三八規則二八・全改、昭四二規則二三・昭五二規則一四・平元規則五・平一七規則五三・平二〇規則三〇・一部改正、平二八規則四六・旧様式第一号の九の三十四繰下・一部改正)

(平20規則30・全改、平20規則51・平27規則66・一部改正、平28規則46・旧様式第1号の9の35繰下、令元規則15・令3規則21・令5規則1・一部改正)

(令5規則1・追加)

(昭三四規則八三・追加、昭四二規則二三・昭五二規則一四・平一七規則五三・平二〇規則三〇・一部改正、平二八規則四六・旧様式第一号の九の三十六繰下)

様式第一号の十及び様式第一号の十一 削除
(平元規則五)
(令6規則24・全改)

(令6規則24・全改)

様式第一号の十三 削除
(昭三七規則二一)
(令6規則24・全改)

(令6規則24・全改)

様式第一号の十六 削除
(昭四四規則一)
(令6規則24・全改)

様式第一号の十八 削除
(昭三七規則二一)
様式第一号の十九 削除
(昭四二規則二三)
(昭四四規則三七・全改、昭五二規則一四・平一七規則五三・平二〇規則三〇・平二三規則五九・平二八規則四六・令三規則五八・一部改正)

(昭五一規則八・追加、平一五規則三四・平一七規則五三・平二〇規則三〇・平二〇規則五一・平二八規則四六・令元規則一五・一部改正)

(昭五一規則八・追加、平一五規則三四・平一七規則五三・平二〇規則三〇・平二〇規則五一・平二八規則四六・平二九規則三六・令元規則一五・一部改正)

(令5規則1・全改)


(令5規則1・全改)


(令5規則1・全改)


様式第一号の二十の三及び様式第一号の二十の四 削除
(令三規則五八)
(令5規則1・全改)

(令5規則1・追加)

(昭57規則61・全改,平11規則27・平13規則31・平13規則39・平17規則53・平20規則30・平21規則36・平22規則30・平23規則51・平24規則35・平25規則9・平26規則43・平27規則66・平28規則46・令3規則58・一部改正)


(昭三八規則六六・追加、昭四二規則二三・一部改正、昭四三規則三三・旧様式第一号の二十の五繰下、平元規則五・平一三規則三一・平一七規則五三・平二〇規則三〇・平二五規則九・平二六規則四三・令三規則五八・一部改正)

(昭二九規則三六・全改、昭四一規則二四・昭四二規則二三・平元規則五・平一七規則五三・平二〇規則三〇・一部改正)

(平九規則二〇・全改、平一七規則五三・平二〇規則三〇・一部改正)

(昭和60規則6・全改、平元規則5・平13規則31・平20規則30・平27規則66・一部改正)

(昭60規則6・全改、平元規則5・平17規則53・平20規則30・平28規則46・一部改正)

(昭三四規則八三・全改、昭三八規則二六・昭四〇規則二一・昭四二規則二三・昭四八規則四三・昭四八規則六〇・昭五四規則一四・平元規則五・平一七規則五三・平二〇規則三〇・平二五規則三四・平二八規則四六・一部改正)

(昭五四規則一四・全改、平元規則五・平一五規則三四・平一七規則五三・平二〇規則三〇・平二七規則六六・令三規則二一・一部改正)

(昭五四規則一四・全改・平元規則五・平一七規則五三・平二〇規則三〇・平二八規則四六・一部改正)

(昭五四規則一四・追加、平元規則五・平一五規則三四・平一七規則五三・平二〇規則三〇・平二七規則六六・令三規則二一・一部改正)

(昭五四規則一四・追加、平元規則五・平一五規則三四・平一七規則五三・平二〇規則三〇・平二八規則四六・一部改正)

(平15規則34・全改)

(平八規則一五・追加、平一五規則三四・平一七規則五三・平二〇規則三〇・令三規則二一・一部改正)

(平八規則一五・追加、平一七規則五三・平二〇規則三〇・平二八規則四六・一部改正)

(平元規則5・全改、平17規則53・平20規則30・平27規則66・令3規則21・一部改正)

(昭三四規則八三・全改、昭三八規則二六・昭四二規則二三・平元規則五・平一七規則五三・平二〇規則三〇・平二八規則四六・一部改正)

(平元規則5・全改、平17規則53・平20規則30・平27規則66・令3規則21・一部改正)

様式第七号から様式第十一号の二まで 削除
(平元規則五)
(平15規則34・全改、平17規則53・平25規則34・令3規則58・令5規則5・一部改正)

様式第十三号から様式第十八号まで 削除
(平一二規則一六)
様式第十九号から様式第十九号の二の五の三まで 削除
(令元規則一五)
(平二一規則三六・追加、平二七規則六六・平二八規則七二・令三規則二一・一部改正)

(平21規則36・追加、平27規則66・平28規則72・令3規則21・一部改正)


(平27規則66・全改、平28規則72・令3規則21・一部改正)

(平21規則36・追加、平25規則34・平27規則66・平28規則72・一部改正)

(平21規則36・追加、平28規則46・平28規則72・一部改正)

(平21規則36・追加、平28規則46・平28規則72・一部改正)

(平二一規則三六・追加、平二八規則七二・令三規則二一・一部改正)

(平二一規則三六・追加、平二二規則三〇・平二八規則七二・一部改正)

(令3規則58・全改、令6規則24・一部改正)

(令元規則15・追加)

(令元規則15・追加)

(令元規則15・追加、令3規則21・一部改正)

(令元規則15・追加、令3規則21・一部改正)

(令元規則15・追加)

(令元規則15・追加)

(令元規則15・追加、令2規則84・令3規則58・一部改正)

(昭四七規則六一・追加、昭四九規則四一・昭五一規則三四・昭五二規則一四・平一三規則五七・平二〇規則三〇・平二七規則六六・令元規則一五・令三規則二一・一部改正)

(昭四七規則六一・追加、昭四九規則四一・昭五二規則一四・平一三規則五七・平一七規則五三・平二〇規則三〇・平二八規則四六・令元規則一五・一部改正)

(昭四四規則一・全改、昭五二規則一四・昭六三規則六・平一〇規則四二・平一三規則三一・平一五規則三四・平一七規則五三・平二〇規則三〇・平二〇規則五一・令元規則一五・一部改正)

(昭四四規則一・全改、昭五二規則一四・昭六〇規則六・昭六三規則六・平一〇規則四二・平一五規則三四・平一七規則五三・平一八規則一三・平二〇規則三〇・平二〇規則五一・平二二規則三〇・一部改正、平二七規則六六・旧様式第十九号の四その一・一部改正、令元規則一五・一部改正)

(昭五〇規則四六・追加、昭五二規則一四・一部改正、昭五三規則五三・旧様式第十九号の四の二・一部改正、昭五三規則七五・平四規則二三・平一三規則三一・平一四規則四七・平二〇規則三〇・平二七規則六六・令元規則一五・令六規則二四・令六規則六八・一部改正)


(昭五九規則四〇・追加、昭六二規則三二・旧様式第十九号の四の二その三繰上、平四規則二三・平八規則一五・平一三規則三一・平一四規則四七・平一七規則五三・平二〇規則三〇・平二七規則六六・令元規則一五・令六規則二四・令六規則六八・一部改正)


(昭三四規則八三・全改、昭四二規則二三・平元規則五・平一七規則五三・平二〇規則三〇・平二七規則六六・令三規則二一・一部改正)

(昭三四規則八三・全改、昭四二規則二三・平元規則五・平一七規則五三・平二〇規則三〇・一部改正)

(平16規則31・全改、平19規則19・一部改正)

(昭三八規則六六・全改、昭四二規則二三・昭五四規則三一・昭五五規則二九・昭五五規則六六・平一三規則三一・平一六規則三一・平一七規則五三・平一九規則一九・平二〇規則三〇・一部改正)
